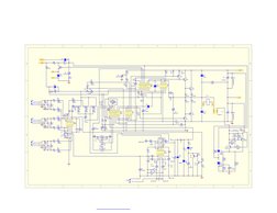
Diagrama de Bocina Amplificada BAF-1595
Diagrama de Bocina Amplificada BAF-1595
D11 4148
CON
R46 R42
D +30V D
150Ω 100K
Q4
R48
200Ω/1W 9013
+93V
R+ R66 R70 R67 R74
C38 51K 1K 1K 20Ω/1W
D12 47uF/50V
4148 C50 Q5 D15
R43 10uF/100V A1943 FR107 C20
R- 10K Q6
C22
0.1uF/100V
R64 R69 C5000
C40 51K 560 3300uF/63V
R83
C52
R68 1.5K/2W
DZ1 4.7uF/50V IC3 D13 IC4
9
8
4
3
2
1
14
13
12
11
10
R45 100K
100u/63V BK 4148 FV
1K
1
2
3
4
5
6
7
5
6
7
8
Q8
24V SW5 A10K C5000
C39
100uF/50V C41 C55
4.7uF/50V 101
R71 R76 R78
C53 20Ω/1W 0.22Ω/5W K?
100K
100PF 中端
C48 C62 R75
C R91 20K
C
CN3 C43 R72 R79 R80
3.3K R53 30K
R42 R47 100p 20Ω/1W 0.22Ω/5W
4.7uF/50V 4.7uF/50V 5.1K
10K 5.1K
R+
R-
R110 D14
C52 22K
4.7uF/50V
OUT+
OUT-
20K C54
3.3K R46 R51 R65 R51 R96
4.7uF/50V 1K 1K 10K 10K IC1 IC2 4.7uF/50V C56 D16 C21
10K
9
8
4
3
2
1
14
13
12
11
10
C23
1.5K/2W
BK FV 100uF/100V Q11 FR107
R63
0.1uF/100V
1
2
3
4
5
6
7
5
6
7
8
A1943 3300uF/63V
C54
C46
101
R93 Q9
CN4 A1943
R40 3.3K R45 R52 R11
4.7uF/50V 100K C42 R73
10K 5.1K 1K
IC10 4.7uF/50V
8
7
6
5
R107 10K/1W
MS003 R82
C51 22K
1
2
3
4
C45 1.5K/2W
100uF/50V
R39 102
10K R43
C46 R57
3.3K C60 R50 4.7uF/50V 10K
C45
IN4148
IC8
8
7
6
5
3.3K 高音 10K R96
4.7uF/50V MS003 51K 39K
D17
R26
1
2
3
4
R100 100K
DZ2 Q13
20K C6 13V 9012
R99 C39 R98
R25
R98 20K 4.7u/50V 10K
R88 1M
10K 100uF/50V
30K R87
GREEN Q12 Q4 R106
30K
C38 9013 10K
R101 R39
4.7u/50V C37 C24 BT169
51K 750K
4.7uF/50V R99 C39
C41 R94 4.7u/50V 10K 4.7uF/50V
A 100u/50V
100K
A
R95
100K
R112
MP3 L IN
CN6 1K
AUX R IN AUX L IN
1 2 3 4 5 6
