The term smile dynamics refers to a rule how an implied volatility smile behaves when the underlying moves. This rule can be estimated from actual historical data, implied by a pricing model or set up from scratch.
Today I am looking at some common specifications, but from a slightly different angle. I am not looking at the effect on the implied volatility smile, but rather on the underlying’s density in its natural pricing measure.
This can be done using the Breeden-Litzenberger Theorem which links the density of the underlying to non deflated call prices
for options struck at strike
by
The idea is to have a more natural look at such dynamics – while implied volatility may be something we think we have an intuition for, a density seems to be a somewhat more grounded description of what is actually going on.
I am looking at an underlying from the interest rate world with forward level and options on this underlying expiring in 5 years. Think of these as european swaptions for example. I am assuming an implied volatility smile generated by the SABR model, in terms of lognormal volatilities. The observations easily translate to shifted lognormal volatility smiles, as they are currently used for some currencies due to the low rates.
The question is now, what happens to a smile if the underlying’s forward level rises to say or
? Nobody really “knows” this of course. But you have to make an assumption whenever you look at effects resulting from rate shifts. This assumption can be crucial for the effectiveness of your delta hedges. It is also of paramount importance for the specification of stress tests, where bigger rate shifts are applied. This will become clear shortly.
I am looking at five different rules for the smile dynamics:
- Sticky strike dynamics, meaning that after the rate shift the volatilities remain the same for each fixed strike
- Sticky absolute moneyness assigning the original volatility at strike
to the strike
if the rate shift is
- Sticky model keeping the (SABR) model parameters constant, i.e. the volatilities after the shift are computed with the same SABR parameters as before, except for the forward, which is now
instead of
before
- Sticky approximate basispoint volatility keeping the approximate basispoint volatility, defined as the product
of the forward
and the implied lognormal volatility
, constant. At the same time the volatility smile is moved in absolute moneyness space, meaning that the (lognormal) volatility at strike
is
after the rate shift.
- Sticky basispoint volatility keeping the exact basispoint volatility constant, defined as the volatility parameter of the normal Black model, in our case matching a price produced by the lognormal Black model. Again, the price at
is relevant for strike
after a shift by
.
Obviously, one would need some extrapolation rule for absolute monenyness and approximate basispoint volatility dynamics, for strikes below the shift size. We just ignore this here and draw the pictures starting at instead, this is interesting enough for the moment. Also note that for the sticky basispoint volatility dynamics for strikes below
the implied basispoint volatility is zero.
Let’s start with a SABR smile given by parameters . This is simply a Black76 model, so we have a flat, lognormal smile. It shouldn’t come as a surprise that in this case three of the five dynamics produce the same result. For sticky strike, sticky moneyness and sticky model we have the following underlying densities for the original rate level, the shift to
and the shift to
.
The densities keep their lognormal nature and since the log volatility remains the same the effective absolute variance of the underlying rates get bigger when rates rise. Under big upshifts coming from a low initial rate this can lead to much too fat, unrealistic densities.
The sticky approximate basispoint variant produces a different result
keeping the lognormal nature, but adjusting down the log volatility for higher rates such that the absolute variance of the rates stays more (but not totally) constant than in the other alternatives, which is probably more realistic under big upshifts.
I do not have a picture for the last dynamics (sticky exact basispoint), but it is clear, that this dynamics actually just translates the density by , preserving the shape exactly.
The second exapmle is again without stochastic volatlility (i.e. a pure CEV example, ), but now with
producing a skew
Sticky strike,
and sticky model
lead to densities again with slightly increasing absolute variance, while sticky approximate basispoint
roughly keeps the absolute variances constant. However there are some artefacts arising for low strikes. This is because formerly rather high volatilities belonging to low strikes are now applied to higher strikes. This is an obvious problem of this dynamics.
Sticky aboslute moneyness has similar problems
at the same time leading to higher absolute variances for higher rates.
Again, sticky exact basispoint volatility will just translate the density.
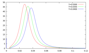
Now let’s add stochastic volatility and look at . The smile now looks like this
Sticky strike,
sticky model,
sticky approximate basispoint
show a similar qualitative behaviour as for the CEV case, the approximate basispoint dynamics again with the artefacts for low strikes. Similarly for sticky absolute moneyness
elsewhere keeping the absolute variance of rates quite the same across the shifts.
Sticky exact basispoint will again translate the original density by .
What kind of dynamics matches reality best, is in the end subject to a statistical check on historical data (with all the difficulties in that procedure). Or what traders consider to be the most appropriate dynamics. If I had to choose from the alteratives above, sticky (exact) basispoint or sticky model seem most reasonable.











