85% found this document useful (13 votes)
10K views42 pages

Export Procedure and Documentation Guide

The document outlines the key steps involved in an export transaction process: 1. Exporters must obtain an Importer-Exporter Code (IEC) Number and register with relevant export promotion councils and government bodies. 2. Exporters can then procure orders, agree on contract terms with importers, and manufacture/source goods. 3. Goods are quality checked, packaged, and dispatched to ports with necessary documents like certificates of origin and shipping bills. 4. Documents are sent to the importer's bank once goods are shipped, and payment is made upon document verification.
Copyright
© Attribution Non-Commercial (BY-NC)
We take content rights seriously. If you suspect this is your content, claim it here.
Available Formats
Download as PDF, TXT or read online on Scribd
85% found this document useful (13 votes)
10K views42 pages

Export Procedure and Documentation Guide

The document outlines the key steps involved in an export transaction process: 1. Exporters must obtain an Importer-Exporter Code (IEC) Number and register with relevant export promotion councils and government bodies. 2. Exporters can then procure orders, agree on contract terms with importers, and manufacture/source goods. 3. Goods are quality checked, packaged, and dispatched to ports with necessary documents like certificates of origin and shipping bills. 4. Documents are sent to the importer's bank once goods are shipped, and payment is made upon document verification.
Copyright
© Attribution Non-Commercial (BY-NC)
We take content rights seriously. If you suspect this is your content, claim it here.
Available Formats
Download as PDF, TXT or read online on Scribd
You are on page 1/ 42

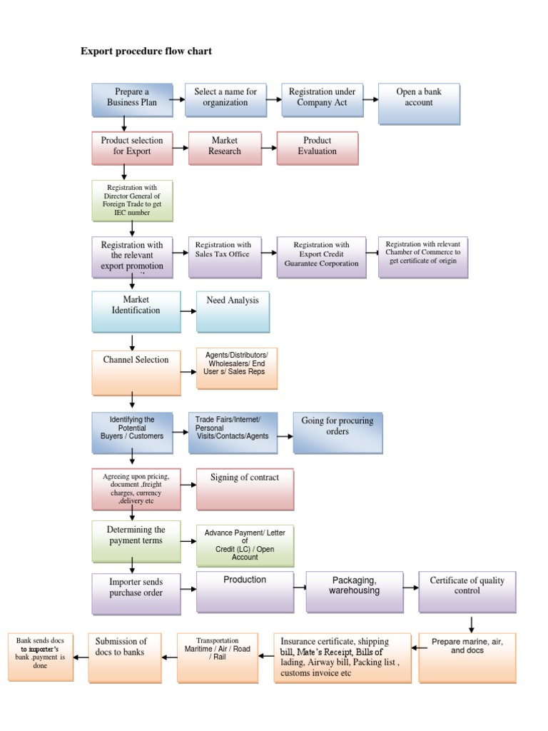
Export procedure flow chart

Prepare a Select a name for Registration under Open a bank


Business Plan organization Company Act account

Product selection Market Product


for Export Research Evaluation

Registration with
Director General of
Foreign Trade to get
IEC number

Registration with Registration with Registration with Registration with relevant


Sales Tax Office Export Credit Chamber of Commerce to
the relevant
Guarantee Corporation get certificate of origin
export promotion
council

Market Need Analysis


Identification

Agents/Distributors/
Channel Selection Wholesalers/ End
User s/ Sales Reps

Identifying the Trade Fairs/Internet/ Going for procuring


Potential Personal
Buyers / Customers Visits/Contacts/Agents
orders

Agreeing upon pricing, Signing of contract


document ,freight
charges, currency
,delivery etc

Determining the Advance Payment/ Letter


payment terms of
Credit (LC) / Open
Account
Consignment

Importer sends Production Packaging, Certificate of quality


purchase order warehousing control

Bank sends docs Submission of Transportation Insurance certificate, shipping Prepare marine, air,
to importer’s Maritime / Air / Road
docs to banks bill, Mate’s Receipt, Bills of and docs
bank .payment is / Rail
done lading, Airway bill, Packing list ,
customs invoice etc
STEPS INVOLVED IN EXPORT TRANSACTION:

Step 1
In the case of first time exporters –importers ,they need to apply to the Director General of
Foreign Trade (DGFT) regional office for getting Importer-Exporter Code (IEC) Number.

Step 2
The exporter has to register with the concerned export promotion council in order to obtain
various permissible benefits given by the government. ,they need to get registered with sales tax
office, and even Export Credit Guarantee Corporation.

Step 3
The exporter can now go in for procuring orders, by first sending a sample, if required. The
importer sends a purchase order once both exporter and importer have agreed upon the terms
and conditions of the contract like pricing, documents, freight charges, currency etc.

Step 4
With export order in hand, the exporter starts manufacturing goods or buying them from other
manufacturers.

Step 5
The exporter makes arrangements for quality control and obtains a certificate confirming the
quality of the goods from inspector of quality control.

Step 6
Exportables are then dispatched to ports/airports for transit.

Step 7
The export firm has to apply to an insurance company for marine/air insurance cover.(The
exporter asks the importer to take marine/ air insurance under cost and freight , free on board etc.,
terms of contract.)

Step 8
The exporter contacts the clearing and forwarding agent (C & F) for storing the goods in
warehouses. A document called Shipping Bill, required for allowing shipment by Customs
Authority is presented by the forwarding agent.

Step 9
Once the goods are loaded into the ship ,a receipt called ‘Mate’s Receipt ‘ is issued by the
captain to the ship superintendent of the port.

Step 10
The superintendent calculates port charges and handover to the exporter /C&F agent.

Step 11
After making the port payments , the C&F agent or exporter gets the Bills of Lading or
Airway Bill from the official agent of the shipping company or the airline

Step 12
The exporter applies to the relevant Chamber of Commerce for obtaining Certificate of
Origin, stating that the goods originated from India.

Step 13
The exporter sends a set of documents to the importers, stating the date of shipment ,name
of vessel ,etc.

Step 14
Within 21 days after shipment the exporter must present all the documents at his bank
which scrutinizes these documents against the original letter of credit /purchase order.

Step 15
The exporter’s bank sends these documents to the importer’s bank which should make the
payment on of before the due date.

EXPORT –IMPORT DOCUMENTATION

Proforma Invoice

Proforma Invoice, as the name suggests ,is a proforma of the invoice. It is prepared by an
exporter and sent to the importer for necessary acceptance. It suggests to a buyer what the
actual invoice would look like and is sent to him when he is ready to purchase the goods.

Packing List

This statement gives the packing details of goods in a prescribed format. It is a very
useful document for customs at the time of examination and for warehouse keeper of the
buyer to maintain a record of inventory and to effect delivery.

Commercial Invoice

An invoice is very important as it contains the names of the exporter, importer, and the
consignee, and the description of goods. It has to be signed by the exporter. Other
documents are prepared by deriving information from the invoice. It is required to be
presented before different authorities for different purposes.

Certificate of Origin

This certificate issued by the local Chamber of Commerce indicates that the goods, which
are being exported, are actually manufactured in a specific country mentioned therein. It
is sent by the exporter to the importer and is useful for the clearance of the goods from
the customs authority of the importing country.

Generalized System of Preference Certificate of Origin


It indicates that the goods being exported have originated/ manufactured in a particular
country . country and is mainly useful for taking advantage of a preferential duty
concession ,if available. It is issued by government-authorized agencies like The
Directorate General of Foreign Trade and its regional offices, Development
Commissioners, Export Promotion Councils etc.

Shipping Bill/Bill of Entry

It is a requisite for seeking the permission of customs to export goods .It contains a
description of export goods by sea/air. It contains a description of export goods, number
and kind of packages, shipping marks, and number numbers, value of goods, the name of
the vessel, the country of destination ,etc. On the other hand, importers have to submit
copies of document called Bill of Entry for customs clearance.Later, a copy has to be
given to the bank for verification.

ARE-1 Form

This form is an application for the removal of excisable goods from the factory premises
for export purposes. The ARE-1 form has multiple copies which are distributed to
different authorities, including Customs, Range office of Excise, Refund office of Excise
, etc.

Exchange Declaration Form (GR/SDF Form)

The RBI has prescribed has prescribed a GR form (SDF) , a PP form, and SOFTEX
forms to declare the export transactions. The GR form contains :
a) Name and address of the exporter and description of goods.
b) Name and address of the authorized dealer through whom proceeds of the exports
have been or will be realized.
c) Details of commission and discount due to foreign agent or buyer.
d) The full export value, giving break up of FOB, Freight, Insurance, Discount , and
Commission ,etc.

Bills of Exchange

It is an instrument in writing, containing an order ,signed by the maker , directing a


certain person to pay a certain sum of money only to the order of a person to the bearer
of the instrument. It is commonly known as a draft.

Inspection Certificate
It is required by some importers and countries in order to get the specifications of the
goods shipped attested. The attestation is usually performed by a government agency or
by independent testing organizations.

Bill of Lading
This document is issued by the shipping company acknowledging the receipt of the goods
mentioned in the bill, for shipment on board of the vessel.
The B/L is the legal document to be referred in case of any dispute over the shipment.
It contains :
The shipping company’s name and address
The consignee’s name and address
The port of loading and port of discharge
Shipping marks and particulars
Number of packages and the goods
Gross weight and net weight
Freight details and name of the vessel
Signature of the shipping company’s agent

Airway Bill
This receipt issued by an airlines company or its agent for carriage of goods is a contract
between the owner of the goods and the carrier. It should indicate freight pre-paid or
freight to collect. The first three digits of the Airway Bill Number represents the code,
which identifies the carrier.

Insurance Certificate

This document ,obtained from the freight forwarder , is used to assure the consignee that
insurance will cover the loss or damage to the cargo during transit (marine/air insurance).

Consular Invoice

This invoice is needed to be submitted for certification to the embassy of the country
concerned .Its main purpose is to enable the importer’s country to collect accurate and
authenticated information about the value, volume, quantity, source etc. of the import for
assessing import duties and for statistical purposes. It helps the importer to get goods
cleared through customs without any undue delay.

AAYAAT- NIRYAAT FORM

Sub Section No Subject

I Importer Exporter Code Number (IEC)


II Import License for Restricted Items

IIA Import Certificate under Indo - US Memorandum

III Export License for Restricted Items

IIIA Export License for SCOMET Items

IV Star Export House Certification

Advance Authorization / Duty Free Replenishment


V
Certificate

VA Gem Replenishment Authorization

VB Diamond Imprest Authorization

VC DEPB

VD Duty Free Import Authorization (DFIA)

VI EPCG Authorization

VII Served from India

VIII Vishesh Krishi And Gram Udyog Yojana (VKGUY)

IX Target Plus Scheme

Claiming Duty Drawback on All Industry Rates/Fixation


X
of Drawback Rates/Refund of Terminal Excise Duty

XA Focus Market Scheme

XB Focus Product Scheme

Enhancement in CIF/FOB Value or Revalidation or EO


XI
extension of Authorization
Fixation/Modification of Standard Input Output Norms
XII
(SION)

XIII Fixation of DEPB Rates/ Fuel Rates

XIV Redemption of Advance Authorization


Statement of Export/Redemption of EPCG
XV
Authorization

XVI EO Refixation under EPCG Scheme

XVII Clubbing of Authorizations

XVIII Deleted

XIX Refund of Application Fee

For Importer Exporter Code Number (IEC)

GUIDELINES FOR APPLICANTS

1. Two copies of the application must be submitted unless otherwise mentioned.


2. Each individual page of the application has to be signed by the applicant.
3. a. Part 1 & Part 4 has to be filled in by all applicants. In case of applications
submitted electronically, no hard copies of Part 1 may be submitted.
However in cases where applications are submitted otherwise, hard copy
of Part 1 has to be submitted.

b. Only relevant portions of Part 2 need to be filled in.


4. Application must be accompanied by documents as per details given
below:

I. For Importer Exporter Code Number (IEC)

1. Bank Receipt (in duplicate)/Demand Draft/EFT details evidencing


payment of application fee in terms of Appendix 21B.
2. Certificate from the Banker of the applicant firm in the format given in
Appendix 18A.
3. Self certified copy of Permanent Account Number (PAN) issued by
Income Tax Authorities.
4. Deleted
5. Two copies of passport size photographs of the applicant duly attested
by the Banker of the applicant.

For Import Licence for Restricted Items

GUIDELINES FOR APPLICANTS

5. Two copies of the application must be submitted unless otherwise mentioned.


6. Each individual page of the application has to be signed by the applicant.
7. a. Part 1 & Part 4 has to be filled in by all applicants. In case of applications
submitted electronically, no hard copies of Part 1 may be submitted.
However in cases where applications are submitted otherwise, hard copy
of Part 1 has to be submitted.

b. Only relevant portions of Part 2 need to be filled in.


8. Application must be accompanied by documents as per details given
below:

II. For Import Licence for Restricted Items

1. Bank Receipt (in duplicate)/Demand Draft/EFT details evidencing


payment of application fee in terms of Appendix 21B.
2. Self certified copy of Proforma Invoice from foreign supplier showing
CIF value of the goods.
3. Self certified copy of Registration Certificate issued by concerned
authority.
4. Self certified copy of the recommendation letter by the concerned
authority.
5. In case of import of gift, Donor's letter in Original.
6. In case of import of Ammunition, a certificate from the Chartered
Accountant/Cost and Works Accountant/Company Secretary
showing sales turnover of ammunition (indigenous and imported)
during the preceding three licensing years.

For Import Certificate under Indo – US Memorandum

GUIDELINES FOR APPLICANTS

9. Two copies of the application must be submitted unless otherwise mentioned.


10. Each individual page of the application has to be signed by the applicant.
11. a. Part 1 & Part 4 has to be filled in by all applicants. In case of applications
submitted electronically, no hard copies of Part 1 may be submitted.
However in cases where applications are submitted otherwise, hard copy
of Part 1 has to be submitted.

b. Only relevant portions of Part 2 need to be filled in.


12. Application must be accompanied by documents as per details given
below:

II A. For Import Certificate under Indo – US Memorandum

1. Bank Receipt (in duplicate)/Demand Draft/EFT details evidencing


payment of application fee in terms of Appendix 21B.
2. Self certified copy of letter from US supplier in support of request for
Import Certificate.
For Export Licence for Restricted Items

GUIDELINES FOR APPLICANTS

13. Two copies of the application must be submitted unless otherwise mentioned.
14. Each individual page of the application has to be signed by the applicant.
15. a. Part 1 & Part 4 has to be filled in by all applicants. In case of applications
submitted electronically, no hard copies of Part 1 may be submitted.
However in cases where applications are submitted otherwise, hard copy
of Part 1 has to be submitted.

b. Only relevant portions of Part 2 need to be filled in.


16. Application must be accompanied by documents as per details given
below:

III. For Export Licence for Restricted Items

1. Bank Receipt (in duplicate)/Demand Draft/EFT details evidencing


payment of application fee in terms of Appendix 21B.
2. Self certified copy of Export Order.

For Export Licence for SCOMET Items

GUIDELINES FOR APPLICANTS

17. Two copies of the application must be submitted unless otherwise mentioned.

18. Each individual page of the application has to be signed by the applicant.
19. a. Part 1 & Part 4 has to be filled in by all applicants. In case of applications
submitted electronically, no hard copies of Part 1 may be submitted.
However in cases where applications are submitted otherwise, hard copy
of Part 1 has to be submitted.

b. Only relevant portions of Part 2 need to be filled in.


20. Application must be accompanied by documents as per details given below:

III A. For Export Licence for SCOMET Items

1. Bank Receipt (in duplicate)/Demand Draft/EFT details evidencing


payment of application fee in terms of Appendix 21B.
2. For Export of Special Chemicals in Categories 1B and 1C of
Schedule 2 Appendix 3 of ITC (HS) Classification of Export &
Import items:
a. Self certified copy of Export Order.
b. End User certificate indicating the end product for which the item of
export will be used by end user in the format given in Appendix 36.
3. For Export of all other category items of Schedule 2 Appendix 3
of ITC (HS) Classification of Export & Import items except those
given in serial no 2 above :
a. Self certified copy of Export Order.
b. End User certificate indicating the end product and/or end purpose
for which the item of export will be used by end user in the format
given in Appendix 36.
c. Technical Specifications of the items to be exported (not exceeding
one page for each item).
d. Self certified copy of Bill of Lading for items exported earlier under
a Licence as per serial no. 3 of Part B of sub section III A.

For Star Export House Certification

GUIDELINES FOR APPLICANTS


21. Two copies of the application must be submitted unless otherwise mentioned.
22. Each individual page of the application has to be signed by the applicant.
23. a. Part 1 & Part 4 has to be filled in by all applicants. In case of applications
submitted electronically, no hard copies of Part 1 may be submitted.
However in cases where applications are submitted otherwise, hard copy
of Part 1 has to be submitted.

b. Only relevant portions of Part 2 need to be filled in.


24. Application must be accompanied by documents as per details given
below:

IV. For Star Export House Certification

1. Self certified copy of valid RCMC.


2. Statement of exports made in the preceding three licensing years
and/or current licensing year duly certified by a Chartered
Accountant/Cost and Works Accountant in the format given in
Appendix 26.
3. Deleted.

For Advance Authorisation /DFRC applications

GUIDELINES FOR APPLICANTS

25. Two copies of the application must be submitted unless otherwise mentioned.
26. Each individual page of the application has to be signed by the applicant.
27. a. Part 1 & Part 4 has to be filled in by all applicants. In case of applications
submitted electronically, no hard copies of Part 1 may be submitted.
However in cases where applications are submitted otherwise, hard copy
of Part 1 has to be submitted.
b. Only relevant portions of Part 2 need to be filled in.
28. Application must be accompanied by documents as per details given
below:

V. For Advance Authorisation/DFRC applications

1. Bank Receipt (in duplicate)/Demand Draft/EFT details evidencing


payment of application fee in terms of Appendix 21B.
2. Additional documents required in case of issue of Advance
Authorisation for Annual Requirements:
a. Statement of exports made in the preceding licensing year duly
certified by a Chartered Accountant/Cost and Works Accountant in
the format given in Appendix 26.
b. Self certified copy of the manufacturing licence of the applicant firm
or his supporting manufacturer.
3. Additional documents required in case of issue of DFRC:
a. In case of physical exports
i. EP copy of the Shipping Bill or Bill of Export (only in case of
exports through notified land Customs under paragraph 4.19)
ii. Bank Certificate of Exports and Realisation as given in
Appendix 22A or Foreign Inward Remittance Certificate (FIRC)
in the case of direct negotiation of documents or Appendix 22D
in the case of offsetting of export proceeds with approval of RBI.
In case of FIRC, a declaration from the exporter that the
remittance is in respect of Shipping Bill(s) No ____________
dtd _________ shall also be furnished.
iii. Statement of exports/supplies giving separately each Shipping
Bill number/Bill of export number and date, FOB/ FOR value in
Indian rupees as per Shipping Bill/ Bill of export and description
of the resultant product.
b. In case of deemed exports
i. Copy of the invoice duly signed by the unit receiving the
material and their jurisdictional excise authorities certifying the
item of supply, its quantity, value and date of such supply.
However incase of supply of items, which are non-excisable
product(s), a project authority certificate (PAC) certifying
quantity, value and date of such supply would be acceptable in
lieu of excise certification. Not withstanding the above, in
respect of supplies to EOU, a copy of CT 3 / ARE-3 duly signed
by the jurisdictional excise authorities certifying the item of
supply, its quantity, value and date of such supply shall be
furnished.

ii. Payment certificates from the project authority as per Appendix-


22C or payment certificate or bank certificate of payment for
domestic supplies as per Appendix 22B which ever is
applicable.
iii. Statement of supplies giving separately each supply invoice
number and date, FOR value in Indian rupees as per invoice
and description of the resultant product.
iv. Invalidation letter(s) incase of supplies to an advance
Authorisation or DFRC holder.

4. In cases where import of fuel has been sought for the grant of
Advance Authorisation / Advance Authorisation for Annual
Requirements/ DFRC (excluding Advance Authorisation applications
for ad-hoc norms and those under Para 4.7 of Handbook)
a. Self certified copy of the permission issued to the manufacturer
exporter by the competent authority (concerned State Electricity
Board or Power Corporation or Regulatory Commission of the
State) under Section 44 of the Electricity (Supply) Act, 1948 for the
installation of captive power plant based on the specified fuel
unless the permission is specifically waived by the State Electricity
Board; and
b. Self certified copy of the letter intimating the date of commissioning
of the captive power plant from the concerned authority which
issued the permission letter is to be submitted.
Note: The import of only such fuel(s) shall be allowed which have/ has
been specified in the said permission.

5. Additional documents required in case of supplies under deemed


export/intermediate supplies under Advance Authorisation
Scheme:
a. Invalidation letter in case of supplies to
i. an EPCG Authorisation holder;
ii. an Advance Authorisation holder;
b. Project Authority certificate in case of supplies other than (a) (i) &
(ii) above and to EOU/ EHTP/ STP/BTP units;

6. Additional documents required in case of issue of Advance


Authorisation under Para 4.7 of Handbook

a. Information as per Appendix-11A.


b. 1. Technical Details of the export product as per the details given
in Appendix 33
2. Chartered Engineer certificate certifying the import
requirements of raw materials in the format given in Appendix
32B
3. Production and Consumption data of the
manufacturer/supporting manufacturer of the preceding three
licensing years, duly certified by the Chartered accountant/ Cost
& Works Accountant/ Jurisdictional Excise Authority.
For GEM REP applications

GUIDELINES FOR APPLICANTS

29. Two copies of the application must be submitted unless otherwise mentioned.
30. Each individual page of the application has to be signed by the applicant.
31. a. Part 1 & Part 4 has to be filled in by all applicants. In case of applications
submitted electronically, no hard copies of Part 1 may be submitted.
However in cases where applications are submitted otherwise, hard copy
of Part 1 has to be submitted.

b. Only relevant portions of Part 2 need to be filled in.


32. Application must be accompanied by documents as per details given
below:

V A. For GEM REP applications

1. Bank Receipt (in duplicate)/Demand Draft evidencing payment of


application fee in terms of Appendix 21B.
2. Bank certificate of export and realisation in the format given in
Appendix 22A evidencing realisation of exports proceeds/sales
proceeds.
3. Export Promotion (EP) copy of Shipping Bill(s) in Original. (Photocopy
of the EP copy of Shipping Bill duly endorsed may be returned for
utilization/re-import purposes when the exports are made on
consignment basis).
4. Customs attested invoice.
5. In case of application for Replenishment Authorisation under
paragraph 4A.28 of this Handbook, an applicant will be required to
submit documents as given at S.No.1 above and Statement of Exports
made during the preceding licensing year duly certified by Chartered
Accountant/Cost & Works Accountant in the format given in Appendix
26.

For Diamond Imprest applications


GUIDELINES FOR APPLICANTS

33. Two copies of the application must be submitted unless otherwise mentioned.
34. Each individual page of the application has to be signed by the applicant.
35. a. Part 1 & Part 4 has to be filled in by all applicants. In case of applications
submitted electronically, no hard copies of Part 1 may be submitted.
However in cases where applications are submitted otherwise, hard copy
of Part 1 has to be submitted.

b. Only relevant portions of Part 2 need to be filled in.


36. Application must be accompanied by documents as per details given
below:

V B. For Diamond Imprest applications

1. Bank Receipt (in duplicate)/Demand Draft/EFT details evidencing


payment of application fee in terms of Appendix 21B.
2. Self certified copy of valid RCMC.
3. Self certified copy of Export Order.
4. Statement of exports of cut and polished diamonds made during the
preceding three licensing years duly certified by Chartered
Accountant/Cost & Works Accountant in the format given in Appendix
26. The value of exports made towards fulfillment of export obligation
under Diamond Imprest Authorisation shall be shown separately.

For DEPB applications

GUIDELINES FOR APPLICANTS

37. Two copies of the application must be submitted unless otherwise mentioned.
38. Each individual page of the application has to be signed by the applicant.
39. a. Part 1 & Part 4 has to be filled in by all applicants. In case of applications
submitted electronically, no hard copies of Part 1 may be submitted.
However in cases where applications are submitted otherwise, hard copy
of Part 1 has to be submitted.

b. Only relevant portions of Part 2 need to be filled in.


40. Application must be accompanied by documents as per details given
below:

V C. For DEPB applications

1. Bank Receipt (in duplicate)/Demand Draft/EFT details evidencing


payment of application fee in terms of Appendix 21B.
2. Export Promotion (EP) copy of Shipping Bill(s). In case of exports
through notified land Customs under paragraph 4.40, Bill of Export
may be accepted in lieu of Shipping Bill.
3. Bank Certificate of Exports and Realisation as given in Appendix 22A
or Foreign Inward Remittance Certificate (FIRC) in the case of direct
negotiation of documents or Appendix 22 D in the case of offsetting of
export proceeds with the approval of RBI. In case of FIRC, a
declaration from the exporter that the remittance is in respect of
Shipping Bill(s) No ____________ dated _________ shall also be
furnished

For Duty Free Import Authorisation applications

[ To be notified later ]
For EPCG Authorisation applications

GUIDELINES FOR APPLICANTS

41. Two copies of the application must be submitted unless otherwise mentioned.
42. Each individual page of the application has to be signed by the applicant.
43. a. Part 1 & Part 4 has to be filled in by all applicants. In case of applications
submitted electronically, no hard copies of Part 1 may be submitted.
However in cases where applications are submitted otherwise, hard copy
of Part 1 has to be submitted.

b. Only relevant portions of Part 2 need to be filled in.


44. Application must be accompanied by documents as per details given
below:

VI. For EPCG Authorisation applications

1. Bank Receipt (in duplicate)/Demand Draft/EFT details evidencing


payment of application fee in terms of Appendix 21B.
2. Self certified copy of Drug Manufacturing License in case of export of
Pharmaceutical product or self certified copy of IEM/SSI Registration
Number in case of other products or a self certified copy of Service
Tax Registration in case of Service Providers.
3. Certificate from a Chartered Engineer in the format given in Appendix
32A certifying:
a. the end use/nexus of machinery sought for import under EPCG
Scheme in the pre production/production/post production activity of
the exported goods/services (explaining the end use of machinery
in detail); and/or
b. the essentiality of spare parts sought for import and its required
quantity for existing machinery manufacturing the goods to be
exported/ machinery sought for import; and/or
c. complete usage of equipments/goods sought for import under the
EPCG Scheme for supply of service to overseas customers/
service consumers of any other country in India to earn free foreign
exchange/supply of service in India relating to export paid in free
foreign exchange.
4. Statement of exports made/services rendered by the applicant firm in
respect of the same/similar export product/services rendered during
the preceding three licensing years duly certified by a Chartered
Accountant/Cost and Works Accountant in the format given in
Appendix 26.
5. In case of import of spares for existing plant and machinery, a list of
plant/machinery already installed in the factory/premises of the
applicant firm/supporting manufacturer for which the spares are
required, duly certified by a Chartered Engineer or jurisdictional
Central Excise authorities.
6. In case of EPCG applications made by EOU/SEZ units, a self certified
copy of the `No Objection Certificate’ from the Development
Commissioner concerned showing the details of the capital goods
imported/indigenously procured by the applicant firm, its value at the
time of import/sourcing and the depreciated value for the purpose of
assessment of duty under the Scheme is to be submitted.

Note: In case of Service Providers, who are not registered with Service
Tax authorities (and a declaration in this regard has been submitted
at Serial no. 13 (f) of Part 4 of the application), a registration
certificate from FIEO is to be submitted. In such cases, address of
the jurisdictional Central Excise Authority under whom the proposed
CG is to be installed may not be insisted upon.
7. Copy of previous EPCG Authorisation (in case application is made
under EPCG Technological Upgradation Scheme).
For Served from India Scheme applications

GUIDELINES FOR APPLICANTS

45. Two copies of the application must be submitted unless otherwise mentioned.
46. Each individual page of the application has to be signed by the applicant.
47. a. Part 1 & Part 4 has to be filled in by all applicants. In case of applications
submitted electronically, no hard copies of Part 1 may be submitted.
However in cases where applications are submitted otherwise, hard copy
of Part 1 has to be submitted.

b. Only relevant portions of Part 2 need to be filled in.


48. Application must be accompanied by documents as per details given
below:

VII. For Served from India Scheme applications

1. Bank Receipt (in duplicate)/Demand Draft/EFT details evidencing


payment of application fee in terms of Appendix 21B.
2. Chartered Accountant/Cost and Works Accountant certificate in the
format given in Appendix 26.
3. Self certified copy of Service Tax Registration (in cases where Service
provider is registered with Service tax authorities).

For Vishesh Krishi And Gram Udyog Yojana applications

GUIDELINES FOR APPLICANTS


49. Two copies of the application must be submitted unless otherwise mentioned.
50. Each individual page of the application has to be signed by the applicant.
51. a. Part 1 & Part 4 has to be filled in by all applicants. In case of applications
submitted electronically, no hard copies of Part 1 may be submitted.
However in cases where applications are submitted otherwise, hard copy
of Part 1 has to be submitted.

b. Only relevant portions of Part 2 need to be filled in.


52. Application must be accompanied by documents as per details given
below:

VIII. For Vishesh Krishi And Gram Udyog Yojana applications

1. Bank Receipt (in duplicate)/Demand Draft/EFT details evidencing


payment of application fee in terms of Appendix 21B.
2. Export promotion (EP) copy of Shipping Bill(s). In case of exports
through land Customs, Bill of Export may be accepted in lieu of
Shipping Bill.
3. Bank Certificate of Exports and Realisation as given in Appendix 22A
or Foreign Inward Remittance Certificate (FIRC) in the case of direct
negotiation of documents or Appendix 22D in the case of offsetting of
export proceeds with the approval of RBI. In case of FIRC, a
declaration from the exporter that the remittance is in respect of
Shipping Bill(s) No ____________ dtd _________ shall also be
furnished.

Note: In cases where original EP copy of Shipping Bill(s)/ Bill of export


and/or Bank Realisation Certificate has been submitted for claiming
benefits under any other scheme (where ever applicable), the application
shall be accompanied by a self attested photocopy(s) of EP copy of
Shipping Bill(s) and/or Bank Realisation Certificate. In such cases, the
applicant shall also quote Reference no./ File no. of the concerned
Regional Authority where the original EP copy of Shipping Bill(s) and /or
BRC have been submitted.
For Target Plus Scheme applications

[TO BE NOTIFIED LATER]

For Duty Drawback on All Industry Rates/Fixation of Drawback


Rates/Refund of Terminal Excise Duty

GUIDELINES FOR APPLICANTS

53. Two copies of the application must be submitted unless otherwise mentioned.
54. Each individual page of the application has to be signed by the applicant.
55. a. Part 1 & Part 4 has to be filled in by all applicants. In case of applications
submitted electronically, no hard copies of Part 1 may be submitted.
However in cases where applications are submitted otherwise, hard copy
of Part 1 has to be submitted.

b. Only relevant portions of Part 2 need to be filled in.


56. Application must be accompanied by documents as per details given
below:

X. For Duty Drawback on All Industry Rates/Fixation of Drawback


Rates/Refund of Terminal Excise Duty

1. Bank Receipt (in duplicate)/Demand Draft/EFT details evidencing


payment of application fee in terms of Appendix 21B.
2. In case of Refund of Terminal Excise Duty/Duty Drawback
a. Supply invoices certified by Project Authority or self certified or
excise attested invoices. In case of 100% EOUs/STP/EHTP units,
a complete AR-3A/ supply invoice certified by the bond officer is to
be furnished.
b. Payment certificate issued by the Project Authority as per Appendix
22C. For supply to EOU units the certificate to be given regarding
receipt of payment through normal banking channel in the form
given in Appendix- 22B. However, in respect of supplies under
paragraph 8.2 (d), (e), (f), (g) and (j), wherever eligible for refund of
TED, if the applicant is not able to furnish payment certificate, he
may alternatively furnish the copies of the excise invoices showing
the receipt of the material by the Project Authority duly
countersigned by the authorised person for this purpose as given in
note (3) of Appendix–27, in lieu of payment certificate. In such
cases, the applicant shall furnish the copies of the excise invoices
showing the receipt of the material by the Project authority duly
countersigned by the authorised person for this purpose as given in
note (3) of Appendix-27 in lieu of payment certificate.
c. Photocopy of complete A.R.O./Back to Back LC
d. Photocopy of the purchase order/L.O.I/contract (self certified).
e. Original input stage Invoices with corresponding ER-1/ER-3 duly
certified by Excise authorities or self certified invoice showing the
Terminal Excise Duty paid.
f. In respect of supplies under paragraph 8.2(d), (e) (f) (g) and (j), the
applicant shall furnish a copy of the project authority certificate as
given in Appendix-27.

3. Additional documents to be submitted wherever brand rate of


duty drawback is being claimed:
a. DBK I duly certified by a Chartered Engineer in the format given in
Appendix
b. DBK II, IIA, III & III-A, duly certified by a Chartered Accountant
along with self certified non-availment of CENVAT credit
c. Photocopies of Bill of Entries along with relevant Import Invoices.
d. Original input invoices with corresponding ER-1/ER-3 duly certified
Central excise authorities or self-certified invoices showing
payments of excise duty in support of the details shown in DBK-III
and DBK-IIIA in the format given in Appendix
Note: In case of public sector undertaking, the DBK statements
may be signed/ certified by the Head of Production and Head of
Finance department.

For Focus Market Scheme

[TO BE NOTIFIED LATER]

For Focus Product Scheme

[TO BE NOTIFIED LATER]

For Enhancement in CIF/FOB Value or Revalidation or EO extension of


Authorisation

GUIDELINES FOR APPLICANTS

57. Two copies of the application must be submitted unless otherwise mentioned.
58. Each individual page of the application has to be signed by the applicant.
59. a. Part 1 & Part 4 has to be filled in by all applicants. In case of applications
submitted electronically, no hard copies of Part 1 may be submitted.
However in cases where applications are submitted otherwise, hard copy
of Part 1 has to be submitted.

b. Only relevant portions of Part 3 need to be filled in.


60. Application must be accompanied by documents as per details given
below:

XI. For Enhancement in CIF/FOB Value or Revalidation or EO extension


of Authorisation

1. Bank Receipt (in duplicate)/Demand Draft/EFT details evidencing


payment of application fee in terms of Appendix 21B or otherwise as
per Policy/Procedures.
2. Authorisation in Original

For Fixation/Modification of Standard Input Output Norms (SION)

GUIDELINES FOR APPLICANTS

61. Two copies of the application must be submitted unless otherwise mentioned.
62. Each individual page of the application has to be signed by the applicant.
63. a. Part 1 & Part 4 has to be filled in by all applicants. In case of applications
submitted electronically, no hard copies of Part 1 may be submitted.
However in cases where applications are submitted otherwise, hard copy
of Part 1 has to be submitted.

b. Only relevant portions of Part 3 need to be filled in.


64. Application must be accompanied by documents as per details given
below:

XII. For Fixation/Modification of Standard Input Output Norms


(SION)
1. Technical Details of the export product as per the details given in
Appendix 33

2. Chartered Engineer certificate certifying the import requirements of


raw materials in the format given in Appendix 32B
3. Production and Consumption data of the manufacturer/supporting
manufacturer of the preceding three licensing years as given in serial
no 3 of sub section XII, duly certified by the Chartered accountant/
Cost & Works Accountant/ Jurisdictional Excise Authority.

For Fixation of DEPB Rates/Fuel rates

GUIDELINES FOR APPLICANTS

65. Two copies of the application must be submitted unless otherwise mentioned.
66. Each individual page of the application has to be signed by the applicant.
67. a. Part 1 & Part 4 has to be filled in by all applicants. In case of applications
submitted electronically, no hard copies of Part 1 may be submitted.
However in cases where applications are submitted otherwise, hard copy
of Part 1 has to be submitted.

b. Only relevant portions of Part 3 need to be filled in.


68. Application must be accompanied by documents as per details given
below:

XIII. For Fixation of DEPB Rates/Fuel rates

1. In support of data furnished at serial no. 3, 4 and 5 of sub section XIII,


minimum 5 Shipping Bills /Bills of Entry (self certified copies) should be
submitted for each item of export/ import during the past one year.
This may however be restricted to two Shipping Bills/Bills of Entry/per
month for exports/ imports made during the past one year.
Alternatively in lieu of the Bills of Entry, the firm may submit copies of
Customs data for imports containing the name of the raw materials,
quantity, CIF value, name of the importers, port of import etc.
2. International price of items of import as obtained from international
journals/ magazines are to be submitted only in support of actual
imports as given in serial no 3 and 5 of sub section XIII.
3. If the applicant has insufficient data on the items of import/export, he
may also submit data and documents of other exporters of the same
export product.
4. 5 copies of the application should be submitted. However, only two
copies of the supporting documents viz. relevant Shipping Bills/ Bills of
Entry is to be submitted in support of all the data as furnished by the
applicant.
5. A copy of the application and supporting documents should
simultaneously be submitted to the concerned Export Promotion
Council/Commodity Board.
6. Data sheet as per Appendix-11B
7. In case of application for fixation of fuel rate, self certified copy of
permission letter issued by the competent authority under Section 44
of the Electricity Supply (Act), 1948 for installation of Captive Power
Plant stipulating among other things, the specific fuel to be used by
such plant.

Note: The DEPB rate shall be fixed only for those products for which
Standard Input Output Norms have been notified. In case of an
export product for which Standard Input Output Norms is not fixed,
the applicant has to first apply for fixation of SION.

For Redemption of Advance Authorisation

GUIDELINES FOR APPLICANTS

69. Two copies of the application must be submitted unless otherwise mentioned.
70. Each individual page of the application has to be signed by the applicant.
71. a. Part 1 & Part 4 has to be filled in by all applicants. In case of applications
submitted electronically, no hard copies of Part 1 may be submitted.
However in cases where applications are submitted otherwise, hard copy
of Part 1 has to be submitted.

b. Only relevant portions of Part 3 need to be filled in.


72. Application must be accompanied by documents as per details given
below:

XIV. For Redemption of Advance Authorisation

a. For physical exports:

1. Bank Certificate of Exports and Realisation in the form given at


Appendix 22A or Foreign Inward Remittance Certificate (FIRC) in
the case of direct negotiation of documents or Appendix 22D in
case of offsetting of export proceeds. However, realisation of
export proceeds shall not be insisted if the shipments are made
against confirmed irrevocable letter of credit or bill of exchange is
unconditionally Avalised/ Co- Accepted/ Guaranteed by a bank and
the same is confirmed by the exporters bank and certified by the
bank in column 14/15 of Appendix 22A.

2. EP copy of the shipping bill(s) containing details of shipment


effected or bill of export in case of export to SEZ

3. A statement of exports giving details of shipping bill wise exports


indicating the shipping bill number, date, FOB value as per
shipping bill and description of export product

4. A statement of imports indicating bill of entry wise item of imports,


quantity of imports and its CIF value.

b. For deemed exports

1. A copy of the invoice or a statement of invoices duly signed by the


unit receiving the material and their jurisdictional excise authorities
certifying the item of supply, its quantity, value and date of such
supply. However in case of supply of items which are non excisable
or supply of excisable items to a unit producing non excisable
product(s), a project authority certificate (PAC) certifying quantity,
value and date of supply would be acceptable in lieu of excise
certification. However, in respect of supplies to EOU/EHTP/ STP/
BTP, a copy of CT-3/ARE-3 duly signed by the jurisdictional excise
authorities certifying the item of supply, its quantity, value and date
of such supply can be furnished in lieu of the excise attested
invoice (s) or statement of invoices as given above.

2. Payment certificate from the project authority in the form given in


Appendix-22C. In the case of Advance Authorisation for
Intermediate Supplies/ deemed exports, supplies to the EOUs/
EHTPs/STPs/ BTPs, documentary evidence from the bank
substantiating the realisation of proceeds from the Authorisation
holder or EOUs/EHTPs/ STPs/ BTPs, as the case may be, through
the normal banking channel, shall be furnished in the form given at
Appendix 22B. However realisation of proceeds shall not be
insisted upon if the shipments are made against confirmed
irrevocable inland letter of credit or inland bill of exchange is
unconditionally Avalised/ Co- Accepted/ Guaranteed by a bank and
the same is confirmed by the exporters bank and certified by the
bank in column 5/6/7 of Appendix 22B

3. A statement of supplies giving details of supply invoices and


indicating the invoice number, date, FOR value as per invoices and
description of product

4. A statement of imports indicating bill of entry wise item of imports,


quantity of imports and its CIF value

Statement of Export/Redemption of EPCG Authorisation


GUIDELINES FOR APPLICANTS

73. Two copies of the application must be submitted unless otherwise mentioned.
74. Each individual page of the application has to be signed by the applicant.
75. a. Part 1 & Part 4 has to be filled in by all applicants. In case of applications
submitted electronically, no hard copies of Part 1 may be submitted.
However in cases where applications are submitted otherwise, hard copy
of Part 1 has to be submitted.

b. Only relevant portions of Part 3 need to be filled in.


76. Application must be accompanied by documents as per details given
below:

XV. Statement of Export/Redemption of EPCG Authorisation


1. a. For Physical Exports:
1. Consolidated statement of exports made or individual statements
(bank/authorized dealer wise) in sub section XV duly certified by
a Chartered Accountant as per format given in Appendix 26 and
bank evidencing exports and realisation in freely convertible.
However, in case of exports made under an irrevocable letter of
credit or a bill of exchange is unconditionally Avalised/ Co-
Accepted/Guaranteed by a bank and the same is confirmed by
the exporters bank, realization of export proceeds would not be
insisted upon provided the final receipts are in free foreign
exchange and a confirmation is given by the Bank in this regard.
b. For Deemed Exports:
1. Copy of ARO/Back to Back Inland letter of Credit or Advance
Authorisation for Intermediate Supplies or Supply invoices or
CT 3 / ARE 3 duly certified by the Bond Office of EOU
concerned showing that supplies have been received.
2. Evidence of having received the payment through normal
banking channel in the form given in Appendix 22B or a self
certified copy of payment certificate issued by the Project
Authority concerned in the form given in Appendix-22C.
c. For Services rendered:
1. Consolidated statement or individual statements
(bank/authorised dealer wise) of services rendered as given in
sub section XV duly certified by a Chartered Accountant as per
format given in Appendix 26 and bank/authorised dealer
evidencing foreign exchange earning received through normal
banking channel.
2. Copy of Authorisation showing the date of clearance of the first
consignment
3. Customs purpose copy of EPCG Authorisation
4. At the time of redemption, the Authorisation holder shall also
submit certificate from the Independent Chartered Engineer
confirming the use of spares so imported under the Scheme in
the installed capital goods on the basis of stock & consumption
register maintained by Authorisation holder.

For EO Refixation under EPCG Authorisation

GUIDELINES FOR APPLICANTS

77. Two copies of the application must be submitted unless otherwise mentioned.
78. Each individual page of the application has to be signed by the applicant.
79. a. Part 1 & Part 4 has to be filled in by all applicants. In case of applications
submitted electronically, no hard copies of Part 1 may be submitted.
However in cases where applications are submitted otherwise, hard copy
of Part 1 has to be submitted.

b. Only relevant portions of Part 3 need to be filled in.


80. Application must be accompanied by documents as per details given
below:

XVI. For EO Refixation under EPCG Authorisation


1. EPCG Authorisation in original.

For Clubbing of Authorisations

GUIDELINES FOR APPLICANTS

81. Two copies of the application must be submitted unless otherwise mentioned.
82. Each individual page of the application has to be signed by the applicant.
83. a. Part 1 & Part 4 has to be filled in by all applicants. In case of applications
submitted electronically, no hard copies of Part 1 may be submitted.
However in cases where applications are submitted otherwise, hard copy
of Part 1 has to be submitted.

b. Only relevant portions of Part 3 need to be filled in.


c. Clubbing of Advance Authorisation with Advance Authorisation for annual
requirement not permitted.
84. Application must be accompanied by documents as per details given
below:

XVII. For Clubbing of Authorisations

1. Advance Authorisation (s) in original


2. Advance Authorisation(s) for annual requirement in original
3. EPCG Authorisation (s) in original

Statement of Imports made under Served from India Scheme/ Target


Plus Scheme

DELETED

For Refund of Application Fee

GUIDELINES FOR APPLICANTS


85. Two copies of the application must be submitted unless otherwise mentioned.
86. Each individual page of the application has to be signed by the applicant.
87. a. Part 1 & Part 4 has to be filled in by all applicants. In case of applications
submitted electronically, no hard copies of Part 1 may be submitted.
However in cases where applications are submitted otherwise, hard copy
of Part 1 has to be submitted.

b. Only relevant portions of Part 3 need to be filled in.


88. Application must be accompanied by documents as per details given
below:

XIX. For Refund of Application Fee

1. Copy of Bank Receipt/Demand Draft against which the refund is


being claimed

PART 1

Note: Please state ‘Not Applicable’ wherever the information/data is not


applicable to you.

1. IEC Details

i. IEC Number
ii. Date of Issue
iii. Issuing Authority

2. Applicant Firm Details

i. Name
ii. Address
(Registered Office in case of Companies and
Head Office in case of Others)
iii. Address of all Branches/Divisions/Units/Factories
located in India & abroad (attach extra sheet if required)
iv. Telephone
v. Email address (for correspondence with DGFT)

3. Details of Proprietor/Partners/Directors/Karta/Trustee
of the applicant firm (attach extra sheet if required)

i. Name
ii. Father's Name
iii. Residential Address
iv. Telephone

4. Nature of Concern (please tick)

(√ )
i. Government Undertaking
ii. Public Limited Company
iii. Private Limited Company
iv. Proprietorship
v. Partnership
vi. Others

5. Type of Exporter (please tick)

(√)
i. Merchant Exporter
ii. Manufacturer Exporter
iii. Service Provider
iv. Others (please specify)
v. Merchant cum Manufacturer

6. Industrial Registration Details


i. SSI/IEM/LOI or IL Registration Number
ii. Date of Issue
iii. Issuing Authority
iv. Products for which registered
7. Service Tax Registration Details (in case of Service providers)

i. Service Tax Registration Number


ii. Issuing Authority
iii. Services for which registered

8. RCMC Details

i. RCMC Number
ii. Date of Issue
iii. Issuing Authority
iv. Valid upto
v. Products for which registered

9. Status House Details

i. One/Two/Three/Four/Five Star
ii. Certificate Number
iii. Date of Issue
iv. Issuing Authority
v. Valid Upto

10. PAN Details

i. PAN Number
iii. Issuing Authority

11. Excise Details

i. Excise Registration Number


ii. Issuing Authority

12. VAT Details


i. VAT Registration Number
ii. Issuing Authority

13. Turnover Details for the preceding three licensing years

Annual Domestic
Annual Export Turnover (Rs
FY Turnover (Rs
Lakhs)
Lakhs)

PART 2

1. IEC Number

2. Applicant Details

i. Name
ii. Address

3. Application for (please tick the category for which the application is
being made) :

( √ )
I. Importer Exporter Code Number (IEC) √
II. Import Licence for Restricted Items
IIA. Import Certificate under Indo - US Memorandum
III. Export Licence for Restricted Items
IIIA. Export Licence for SCOMET Items
IV. Star Export House Certification
V. Advance Authorisation / DFRC
VA. Gem Replenishment Authorisation
VB. Diamond Imprest Authorisation
VC. DEPB
VD. Duty Free Import Authorisation
VI. EPCG Authorisation
VII. Served from India
VIII. Vishesh Krishi And Gram Udyog Yojana
(VKGUY)
IX. Target Plus Scheme
X. Claiming Duty Drawback on All Industry
Rates/Fixation of Drawback Rates/Refund of Terminal
Excise Duty
XA. Focus Market Scheme
XB. Focus Product Scheme

4. Application Submission Details (in case of electronically submitted


applications)

i. ECOM Reference Number


ii. Date of Submission on Server
iii. Submitted to which Regional Authority
iv. File Number
v. Date of Issue

5. Application Fee Details

Amount (Rs)
Demand Draft/Bank Receipt/Electronic Fund Transfer No
Date of Issue
Name of the Bank on which drawn
Bank Branch on which drawn

Note;
1. Only one category of application may be made in the Form.
2. In case of application for issue of IEC number, information at Serial No 1
may be left blank.

Affix
passport size
photograph
SUB SECTION I

(For Issue/Modification of Import Export Code Number)


1. Application for (please tick whichever is applicable) :

( √ )
i. Issue of Importer Exporter Code Number (IEC)
ii. Modification of Importer Exporter Code Number (IEC)

2. Bank Account Details

i. Name of the Bank


ii. Address of the Bank
iii. Type of Bank Account
iv. Bank Account Number
v. Year of opening Bank Account

3. In case of NRI interest/holding with repatriation benefits in the


firm/company, please furnish

i. RBI Approval Number


ii. RBI Approval Date

4.

a. In case of Proprietorship firms, please furnish


i. Date of Birth of individual
ii. Number of IECs held along with their details
b. In case of Companies, please furnish
i. Date of incorporation
c. In case of others
i. Date of formation

5. In case the application is made for modification in existing IEC, please


furnish

i. Existing IEC Number


ii. Nature of Modification required
iii. Details of Modification required
PART 4
DECLARATION/UNDERTAKING

1. I/We hereby declare that the particulars and the statements made
in this application are true and correct to the best of my/our knowledge
and belief and nothing has been concealed or held there from.
2. I/We fully understand that any information furnished in the application if
found incorrect or false will render me/us liable for any penal action or
other consequences as may be prescribed in law or otherwise warranted.
3. I/We undertake to abide by the provisions of the Foreign Trade
(Development and Regulation) Act, 1992, the Rules and Orders framed
there under, the Foreign Trade Policy, the Handbook of Procedures and
the ITC(HS) Classification of Export & Import Items.
4.
a. I/We hereby certify that the firm/company for whom the application has
been made has not been penalized under the Customs Act, Excise Act,
Foreign Trade (Development & Regulation) Act 1992 and FERA/FEMA
b. I/We hereby certify that none of the Proprietor/ Partner(s)/
Director(s)/Karta/Trustee of the firm/company, as the case may be, is/are
a Proprietor/Partner(s)/Director(s)/Karta/Trustee in any other
firm/Company which has come to the adverse notice of DGFT.
c. I/We hereby certify that the
Proprietor/Partner(s)/Director(s)/Karta/Trustee, as the case may be, of the
firm/company is/are not associated as
Proprietor/Partner(s)/Director(s)/Karta/Trustee in any other firm/company
which is in the caution list of RBI.
d. I/We hereby certify that neither the Registered Office/Head Office of the
firm/company nor any of its Branch Office(s)/Unit(s)/Division(s) has been
declared a defaulter and has otherwise been made ineligible for
undertaking import/export under any of the provisions of the Policy.
5. I/We hereby declare that I/We have not obtained nor applied for such
benefits (including issuance of an Importer Exporter Code Number) in the
name of our Registered/Head Office or any of our
Branch(s)/Unit(s)/Division(s) to any other Licensing Authority.
5A. I/ We hereby declare that I/we have perused the list of SCOMET items as
contained in the Appendix 3 to the Schedule 2 of the ITC (HS)
Classifications of Export-Import Items, 2004-09 and that the item(s)
exported / proposed to be exported does not fall within this list and that I/
We agree to abide by the provisions of the Policy for export of SCOMET
items contained in the Foreign Trade Policy, Schedule 2 of ITC (HS) and
the Handbook of Procedures (Vol.1), irrespective of the scheme under
which the item is exported / proposed to be exported (the underlined
portion will be deleted in case an application for export license for
SCOMET item is being filed).
6. I/We solemnly declare that I/We have applied for / obtained a RCMC to
the Export Promotion Council which pertains to our main line of business.
In case we have applied to any other council, the application has been
made within the purview of the provisions of Para 3.12 and Para 3.12.1 of
the Handbook of Procedures (Vol 1).
7. (applicable in case of IEC applications only)
a.
i) There is no non-resident interest in the firm/company and no non resident
investment with or without repatriation benefits has been made in the
firm/company; or
ii) There is non-resident interest in the firm/company and non resident
investment without repatriation benefits in the firm/company is held with
the general/specific permission of RBI; or
iii) There is non-resident interest in the firm/company and non-resident
investment with repatriation benefits in the firm/company is held with the
specific permission of RBI.
18. I hereby certify that I am authorised to verify and sign this declaration as
per Paragraph 9.9 of the Policy.

Signature of the Applicant Place


Name Date
Designation
Official Address
Telephone
Residential Address
Email Address

You might also like