Taking RTL All The Way To Tapeout Here S How 1746863058
Taking RTL All The Way To Tapeout Here S How 1746863058
RTL TO GDS
WRITTEN BY-
CVN REDDY SEELAM
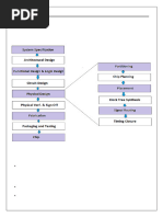
VLSI Design Flow: Divide and Conquer
The VLSI (Very Large Scale Integration) design flow is a systematic approach used in the
semiconductor industry to transform a high-level concept into a functional, manufacturable
integrated circuit (IC). This process is often described as "divide and conquer" because it breaks
down the complex task of designing an IC into manageable steps. Here, we'll elaborate on each
phase of the VLSI design flow, from the initial concept to final chip production.
1. Evaluation of "Idea"
➢Market Requirement:
• Understanding the Demand: Assessing what the market needs and identifying gaps that
the new product can fill.
• Target Audience: Defining the potential users and their specific requirements.
➢Financial Viability:
• Cost-Benefit Analysis: Evaluating the potential return on investment (ROI) by analyzing
the costs involved versus the expected profits.
• Budgeting: Allocating financial resources effectively to cover development, production, and
marketing expenses.
➢Technical Feasibility:
• Technology Assessment: Determining if the current technology can support the proposed
idea.
• Risk Analysis: Identifying technical risks and developing mitigation strategies.
2. Preparing Specifications
➢Features (Functionality):
• Defining Features: Listing the functionalities that the product must have.
• User Requirements: Aligning features with user expectations and needs.
➢PPA (Power, Performance, Area):
• Power: Establishing power consumption targets to ensure energy efficiency.
• Performance: Setting performance benchmarks such as speed and throughput.
• Area: Determining the physical size constraints of the chip.
➢Time to Market (TTM):
• Project Timeline: Creating a detailed timeline for the project phases.
• Milestones and Deadlines: Setting key milestones and deadlines to track progress and
ensure timely delivery.
3. HW—SW Partitioning
Identify Components:
• Component Breakdown: Breaking down the system into manageable components.
• Interface Definition: Defining how these components will interact with each other.
Determine which Components to Implement in HW/SW:
• Hardware vs. Software: Deciding which components will be implemented in hardware
and which in software based on factors like performance, flexibility, and cost.
• Optimization: Balancing the trade-offs between hardware and software implementations
to optimize overall system performance.
HW/SW Development (Separately):
• Parallel Development: Developing hardware and software components in parallel to save
time.
• Inter-team Coordination: Ensuring close coordination between hardware and software
teams to address integration issues early.
4. System Integration, Validation, Test
System Integration:
• Combining Components: Integrating the hardware and software components into a single
system.
• Interface Testing: Ensuring that all interfaces between components work seamlessly.
Validation:
• Functional Validation: Testing the system to ensure it meets all functional requirements.
• Performance Validation: Checking that the system meets performance benchmarks.
Test:
• System Testing: Conducting comprehensive tests to identify and fix any issues.
• User Testing: Involving end-users in testing to gather feedback and make necessary
adjustments.
5. Final Product
Launch Preparation
• Documentation: Preparing detailed documentation for users and developers.
• Marketing Strategy: Developing a marketing strategy to promote the product.
Deployment:
• Manufacturing: Setting up manufacturing processes to produce the product.
• Distribution: Establishing distribution channels to deliver the product to customers.
Conclusion
Pre-RTL methodologies are essential in setting a strong foundation for the VLSI design process.
By thoroughly evaluating the idea, preparing detailed specifications, carefully partitioning
hardware and software tasks, and ensuring robust integration and testing, designers can mitigate
risks and pave the way for a successful product launch.
Hardware/Software (HW/SW) partitioning
In the world of VLSI design, hardware/software (HW/SW) partitioning is a critical step that
ensures optimal performance, cost-effectiveness, and system flexibility. The goal is to leverage
the strengths of both hardware and software by making strategic decisions about which
components of a system should be implemented in hardware and which in software. Let’s dive
deeper into this methodology and understand the key considerations and trade-offs involved.
Motivation for Hardware/Software Partitioning
The primary motivation behind HW/SW partitioning is to exploit the unique advantages of both
hardware and software to achieve the best possible implementation of a given function. This
approach allows designers to balance performance, cost, risk, and customization while also
optimizing development time.
Comparison of Hardware and Software
To make informed decisions during partitioning, it’s essential to understand the strengths and
weaknesses of both hardware and software:
Performance:
• Hardware: Offers high performance as it typically runs as parallel circuits, executing multiple
operations simultaneously. This makes it ideal for tasks requiring speed and efficiency.
• Software: Generally offers lower performance since it runs sequentially on a general-purpose
processor, executing one operation at a time.
Cost:
• Hardware: Involves high costs, especially when implementing in full-custom ICs or ASICs.
The development and manufacturing processes are expensive due to the complexity and
precision required.
• Software: Involves lower costs as it can be developed and deployed on existing general-
purpose processors without the need for specialized hardware.
Risk Due to Bugs:
• Hardware: Carries a high risk due to bugs. Fixing a bug in hardware can be extremely costly
and time-consuming, often requiring a redesign and re-manufacturing of the chip.
• Software: Carries a lower risk due to bugs, as software bugs can be fixed relatively easily
through patches and updates without needing to alter the physical hardware.
Customization:
• Hardware: Offers low customization. Once hardware is manufactured, changes are difficult
and expensive to implement.
• Software: Offers high customization. Software can be easily modified, updated, and tailored
to meet specific needs even after deployment.
Development Time:
• Hardware: Requires a high development time due to the complexities involved in designing,
testing, and manufacturing the hardware components.
• Software: Requires a lower development time. Software development is generally faster,
and changes can be made more quickly.
Implementation Considerations
Hardware:
• PPA Advantage: Hardware typically provides very good Power, Performance, and Area
(PPA) metrics, making it suitable for critical functions that demand efficiency.
• Implementation: Can be implemented in full-custom ICs, ASICs, or FPGAs, depending on
the requirements and resources available.
Software:
• Flexibility: Software runs sequentially on general-purpose processors, offering flexibility in
terms of updates and feature additions.
• Execution: It can be easily modified and scaled to accommodate new functionalities or to
optimize performance.
Verification: Emulation
Verification of both hardware and software together is crucial to ensure that they work seamlessly
as a unified system. This is where emulation comes into play:
➢ Emulation: Hardware emulators are used to run the software on virtual hardware before
actual deployment. This allows designers to test the interaction between hardware and
software, identify issues early, and make necessary adjustments.
Example Scenarios
Let’s explore some practical examples to understand how HW/SW partitioning works in real-
world applications:
1)Application: Automatic Door Opener
▪ Hardware: Detects motion using sensors and physically opens/closes the door.
▪ Software: Processes the sensor data to determine when to open or close the door and sets
timings for automatic operations.
2)Application: Digital Alarm Clock
▪ Hardware: Controls the display to show the time and triggers the alarm sound at the set
time.
▪ Software: Manages the timekeeping, allows users to set or change the alarm time, and
controls the snooze function.
Conclusion
Hardware/Software partitioning is a powerful methodology that enables designers to strike the
right balance between performance, cost, risk, and customization. By carefully considering the
unique strengths of hardware and software, and using emulation for thorough verification,
designers can create systems that are not only efficient but also flexible and scalable.
High-Level Synthesis (HLS)
HLS can be defined as the process of translating a behavioral description of the intended hardware
into a structural description. This process automates the creation of Register Transfer Level (RTL)
designs, allowing engineers to work at a higher level of abstraction, using languages like C/C++,
which are more familiar and easier to manage than RTL languages.
Objective of HLS:
The primary goal of HLS is to extract parallelism from the high-level input description and
construct a microarchitecture that is optimized for both speed and cost. Unlike traditional
software execution on processors, HLS seeks to create hardware that executes the design's
functionality more efficiently.
Inputs to HLS:
The process begins with a high-level algorithm written in a high-level language, along with a set
of design constraints or rules defined by the designer. These constraints guide the synthesis
process to ensure that the resulting RTL design meets the desired performance and area
requirements.
Outputs of HLS:
RTL Implementation: The core output is an RTL netlist, which includes all necessary libraries,
parameter specifications, control logic, and interconnections required to implement the design.
Analysis Feedback: HLS tools provide reports that offer insights into the performance, area, and
power characteristics of the synthesized design, allowing designers to make informed decisions
and adjustments.
Design Steps Involved in High-Level Synthesis
The HLS process involves several critical steps, each contributing to the final RTL architecture:
➢ Parallel Computation:
• Unlike software, where operations typically occur sequentially, hardware can execute
multiple operations in parallel.
• HDLs support this by allowing designers to specify which parts of the circuit should
operate concurrently and which should operate sequentially.
➢ Example:
• In a hardware design, multiple signals might be processed simultaneously in different parts
of the circuit, such as adding two numbers while shifting another number.
• HDL syntax allows these operations to be defined clearly and accurately.
2. Notion of Time:
➢ Time-Dependent Behavior:
• HDLs are capable of describing the behavior of circuits with respect to time.
• This is crucial since hardware often reacts to changes in signals over time, like clock cycles
or delays.
➢ Waveform Creation:
• HDLs can generate waveforms that represent signals in the circuit over time, which is
essential for simulating and testing the timing of circuits.
➢ Example:
• A flip-flop's output depends on the clock edge, which requires precise timing control.
• HDL allows this behavior to be described in a way that reflects the actual operation of the
hardware.
3. Electrical Characteristics:
➢ Tristate Logic:
• HDLs can model electrical states beyond simple binary logic, such as tristate logic,
where a signal can be high, low, or high-impedance (disconnected).
➢ Driver Strength and Bit-True Data Types:
• HDLs allow the specification of driver strength, which is important for modeling how
strongly a signal drives a wire.
• They also support bit-true data types, ensuring that the behavior of buses and individual
bits can be accurately described.
➢ Example:
• In a bus system, multiple components might attempt to drive the bus simultaneously.
• HDL allows for the modeling of conflicts, bus arbitration, and the electrical behavior of
the bus, ensuring the design behaves as expected in the physical world.
Conclusion:
In summary, Hardware Description Languages (HDLs) are essential tools in the world of digital
design, offering capabilities that go beyond traditional programming languages. By supporting
concurrency, time-dependent behavior, and electrical characteristics, HDLs enable precise
modeling of hardware systems. This allows designers to create and simulate complex circuits
with accuracy, ensuring that the final physical implementation performs as intended. Whether
you're working on a simple digital circuit or a sophisticated VLSI design, HDLs provide the
necessary foundation to bring your ideas to life in silicon.
RTL Design Basics:Core of Digital Design
Register Transfer Level (RTL) is a crucial abstraction used in designing and verifying digital
systems. It serves as the primary model for defining the digital portions of a design, and is widely
considered the "golden model" in the electronics design flow. RTL captures the behavior of a
digital system by specifying how data is transferred between registers under the control of clocks
and how the combinational logic determines the outputs based on the current state.
Key Concepts of RTL Design
Hardware Description Languages (HDL):
• RTL designs are typically written using HDLs like Verilog or VHDL.
• These languages allow designers to describe hardware at various levels of abstraction, but
RTL is the most common for synthesis.
• The RTL subset of these languages includes constructs that can be reliably synthesized into
gate-level representations by logic synthesis tools.
• This synthesizable subset ensures that the design can be converted into a physical circuit.
Synchronous Logic in RTL:
• RTL design relies on synchronous logic, which means that the state of the circuit is updated
in sync with a clock signal.
• Registers hold state information and are updated on the clock edge.
• Combinational Logic defines how the next state of the registers is determined based on
current inputs and states.
• Clocks control the timing of state updates, ensuring that all parts of the circuit operate in
harmony.
Combinational vs. Sequential RTL:
➢ Combinational RTL:
• Involves circuits that perform logical operations without memory.
• The output is purely a function of the current inputs, with no internal state.
➢ Sequential RTL:
• Involves circuits that include memory elements, like registers, and thus have a state that
evolves over time.
• The output depends on both current inputs and the stored state.
Critical Considerations in RTL Design
Timing Constraints:
• Ensuring that the design meets the required speed is crucial.
• Timing analysis helps determine if the circuit will operate correctly at the desired clock
frequency.
Power Constraints:
• Minimizing power consumption is essential, especially in battery-powered devices.
• Power optimization techniques can reduce heat generation and extend the battery life of the
device.
Area Constraints:
• Reducing the physical size of the IC is important for cost reduction and increasing the
integration density.
• Efficient design techniques help in minimizing the area required by the logic.
Conclusion
RTL design forms the backbone of digital circuit design, providing a bridge between high-level
functional descriptions and gate-level implementations. By understanding and mastering RTL
design, engineers can create efficient, reliable, and high-performance digital systems that meet
the stringent requirements of modern electronic devices.
Design Verification Vs Formal Verification
Introduction:-
Functional Verification(Design Verification) and Formal Verification are two essential methods
used in VLSI design to ensure the correctness of a digital circuit. Functional Verification relies
on simulation to test the design against various input scenarios, while Formal Verification uses
mathematical proofs to verify that the design meets its specifications under all conditions.
Functional verification is more flexible, testing diverse scenarios, but formal verification offers
exhaustive, corner-case analysis. Both approaches complement each other, providing a
comprehensive verification solution. Together, they help improve the reliability and accuracy of
complex VLSI systems.
Functional Verification:-
Functional Verification in the VLSI front-end design process is one of the most critical steps to
ensure that a chip design behaves as expected before it goes through synthesis and eventually
fabrication. It refers to the process of verifying that the digital logic design meets its functional
specifications. Functional verification simulates the design in various scenarios to catch any
discrepancies between the intended and actual behavior of the design.
Importance of Functional Verification:
• In the VLSI front-end, the design complexity is immense due to the integration of millions
or even billions of transistors into a single chip. As the scale of designs grows, traditional
manual testing is insufficient to ensure correctness. Functional verification becomes crucial
because it allows the designer to ensure that every function of the system operates correctly
under all conditions, without manufacturing the chip first.
• Errors discovered late in the design process, particularly after manufacturing, can be
extremely expensive to fix. Hence, functional verification is employed early and often,
enabling the design teams to detect and correct issues in the RTL code before the design goes
to the synthesis stage.
Key Components of Functional Verification:
1. Testbenches: A testbench is an environment used to apply stimuli to the RTL design and
monitor its output. It acts as the "driver" of the verification process, controlling inputs and
verifying outputs. Modern testbenches are written using hardware description languages like
Verilog, VHDL, or SystemVerilog, and they include all components necessary for running
functional tests.
2. Assertions: Assertions are properties defined in the testbench that must always hold true
during the simulation. These help in detecting any violations or incorrect behavior of the
design. They ensure that specific conditions are always met, such as signal integrity, correct
handshakes in protocols, or compliance with timing specifications.
3. Test Vectors: Test vectors are input patterns applied to the design to check its response.
These vectors are generated based on functional requirements and simulate different
scenarios, such as normal operating conditions, edge cases, and even unexpected or extreme
conditions.
4. Simulations: Functional verification is primarily conducted using simulation, where the
design is tested over time by running through different scenarios. Simulation tools mimic the
behavior of the hardware design by executing the RTL code as if it were hardware. Functional
coverage metrics are used to determine how well the simulation exercises different parts of
the design.
5. Code Coverage and Functional Coverage: Code coverage refers to the extent to which the
RTL code has been executed during simulation. It helps ensure that all parts of the code have
been tested. Functional coverage focuses on verifying that all functionalities and
requirements have been tested. Both metrics are crucial in verifying that the design is
comprehensively tested.
6. Constrained Random Testing: Instead of manually defining every test case, constrained
random testing allows the testbench to generate random input stimuli within certain
constraints. This method explores a broader range of scenarios, including unexpected and
rare corner cases, to find bugs that might not be detected with manually written tests.
7. Regression Testing: This involves running a suite of verification tests (including those used
in earlier design versions) whenever new changes are made to the design. This ensures that
any new modification or optimization in the design doesn’t break any previously working
functionality.
Tools for Functional Verification:
There are several commercial and open-source tools available for functional verification, such
as:
• SystemVerilog/UVM (Universal Verification Methodology): The most widely used
methodology for functional verification, allowing for structured testbenches with features
like constrained random testing, coverage-driven verification, and assertions.
• ModelSim: A widely used simulation tool that allows designers to run functional
verification.
• QuestaSim: Another advanced simulation tool for verifying the functionality of complex
VLSI designs.
• VCS (Verilog Compiler Simulator): A powerful tool from Synopsys, used for RTL simulation
and verification.
The Role of Functional Verification in the VLSI Design Flow:
• Functional verification begins early in the design flow, right after the RTL code is developed.
It is a continuous process that runs in parallel with design refinements. Once the RTL code
is verified to meet all the functional specifications, the design proceeds to synthesis, place
and route, and eventually to fabrication.
• At this stage, functional verification ensures that the logic and the intended functionality of
the design are correct and meet the given specification. It also helps in detecting protocol
violations, functional bugs, or design inefficiencies.
• In modern verification processes, functional verification involves not just simulation but also
the integration of methodologies like coverage-driven verification (CDV) and assertion-
based verification (ABV) to increase verification efficiency and confidence.
Benefits of Functional Verification:
• Bug Detection at an Early Stage: By simulating and testing various aspects of the design
at the functional level, critical bugs are caught early, preventing costly fixes later in the
design or post-silicon stages.
• Improved Design Quality: Continuous verification helps improve the robustness and
reliability of the design, ensuring that it functions under different conditions without failure.
• Reduced Risk and Time-to-Market: Effective functional verification reduces the chance
of errors slipping through to later stages, which minimizes the risk of silicon re-spins and
delays in the production timeline.
• Supports Iterative Development: Since functional verification can be performed
throughout the design process, it supports iterative development and allows changes to be
verified quickly.
Challenges in Functional Verification:
• Complexity: Modern VLSI designs are highly complex, with millions of gates and intricate
interconnections. Functional verification must simulate many different scenarios, which can
be time-consuming and require significant computational resources.
• Coverage: It is difficult to guarantee 100% functional coverage since it's nearly impossible
to test every possible scenario. Verification engineers must carefully choose the most critical
cases to test.
• Scalability: As designs become larger, functional verification methodologies must scale
accordingly, which poses challenges in managing verification at such a high level of
complexity.
Formal Verification
Formal Verification is a rigorous method used in VLSI design to ensure that a design adheres to
its specification. Unlike traditional simulation-based approaches, formal verification uses
mathematical techniques to prove that a digital circuit behaves correctly under all possible input
conditions. This makes formal verification a powerful tool in identifying corner-case bugs that
might be missed during simulation. It has become increasingly important in modern chip design
due to the growing complexity of integrated circuits (ICs) and the need for higher confidence in
the correctness of designs.
Importance of Formal Verification:
• With the complexity of VLSI systems continuing to grow—encompassing billions of
transistors, multiple functional units, and intricate protocols—traditional verification
techniques, such as simulation, are often inadequate. Functional verification via simulation
only checks the design for specific test cases, meaning that not all input scenarios can be
covered. As designs become more complex, the likelihood of missing bugs through
simulation increases, especially those that occur only under rare or unusual conditions.
• Formal verification fills this gap by mathematically proving that the design satisfies its
specification for all possible inputs, not just a subset of inputs that simulation-based
approaches can cover. This makes formal verification highly useful for ensuring the
correctness of critical parts of a design, such as control logic, protocols, and interfaces, where
small errors can lead to catastrophic system failures.
Key Concepts in Formal Verification:
1. Mathematical Proofs: Formal verification is based on the idea of creating a formal
mathematical model of both the design and its specification. Verification tools use this model
to prove, mathematically, that the design satisfies the specification. If the design does not
meet the specification, the tools can provide a counterexample that shows where and how
the design fails.
2. Exhaustive Search: One of the key strengths of formal verification is its exhaustive nature.
Unlike simulation, which tests the design for specific input scenarios, formal verification
checks the entire design for all possible inputs. This exhaustive search makes formal
verification ideal for finding corner cases—rare, complex input sequences that may not be
discovered using traditional testing methods.
3. Properties: Formal verification requires the specification of "properties" or "assertions,"
which are essentially conditions or behaviors that the design must meet. These properties are
expressed in a formal language, such as SystemVerilog Assertions (SVA) or Property
Specification Language (PSL). The formal verification tool then proves whether the design
satisfies these properties.
4. Model Checking: Model checking is one of the primary techniques used in formal
verification. In this approach, a finite-state model of the design is created, and the tool
systematically checks whether this model satisfies the specified properties. If a violation is
found, the tool generates a counterexample that shows how the property can be violated.
5. Equivalence Checking: Equivalence checking is a form of formal verification used to
compare two versions of a design—typically the RTL and the synthesized gate-level netlist.
The goal is to prove that the two representations are functionally equivalent, meaning that
they produce the same outputs for all possible inputs. Equivalence checking ensures that no
functional errors were introduced during the synthesis process.
6. Theorem Proving: Theorem proving is another formal verification technique that involves
creating mathematical proofs for complex properties. Theorem provers allow for the
verification of complex systems by breaking down large problems into smaller, more
manageable sub-problems. While theorem proving is highly powerful, it can be more
difficult to automate compared to model checking.
Applications of Formal Verification:
Formal verification is most commonly used in the following areas of VLSI design:
• Control Logic: Control logic often has many different states and transitions between these
states, making it difficult to verify using simulation alone. Formal verification can ensure
that the control logic behaves correctly for all possible sequences of inputs and states.
• Protocol Compliance: Many designs involve complex communication protocols, such as
PCIe, USB, or AXI, that have strict timing and ordering requirements. Formal verification
can be used to prove that the design adheres to the protocol specification under all conditions,
ensuring that no protocol violations occur.
• Safety-Critical Systems: In safety-critical applications, such as automotive, medical
devices, and aerospace, even small design errors can lead to catastrophic failures. Formal
verification provides a higher level of assurance that the design is error-free, making it an
essential part of the verification process for these systems.
• Power Management Circuits: Modern chips often include sophisticated power
management circuitry, which must switch between different power states without violating
timing or functional constraints. Formal verification can prove that these transitions are
handled correctly.
• Clock Domain Crossing (CDC): Designs often include multiple clock domains, and
incorrect handling of signals crossing between these domains can lead to metastability and
functional errors. Formal verification is used to ensure that all clock domain crossings are
safe and that no data corruption occurs.
Benefits of Formal Verification:
• Exhaustiveness: Unlike simulation, which is limited to specific test cases, formal
verification checks all possible scenarios. This exhaustiveness ensures that even rare corner-
case bugs are detected and corrected, which improves the overall reliability of the design.
• Higher Confidence in Design: Formal verification provides a higher level of confidence in
the correctness of a design. By mathematically proving that the design satisfies its
specification, formal verification ensures that critical parts of the design are error-free. This
is especially important in high-assurance applications, such as aerospace, defense, and
automotive industries.
• Early Bug Detection: Formal verification can be applied early in the design process, even
before RTL code is fully complete. By catching bugs early, formal verification reduces the
risk of late-stage design changes, which are often costly and time-consuming.
• Complementary to Simulation: Formal verification complements simulation-based
functional verification by providing coverage in areas where simulation is weak. While
simulation tests a design for specific scenarios, formal verification ensures correctness for
all possible inputs. When used together, simulation and formal verification provide a
comprehensive verification solution.
Challenges of Formal Verification:
• Complexity: Formal verification can be computationally expensive, especially for large
designs with many states and transitions. The complexity of the mathematical models used
in formal verification can make the process time-consuming and resource-intensive.
• Scalability: As the size and complexity of modern IC designs grow, scaling formal
verification to cover large designs remains a challenge. Verification tools need to handle
designs with billions of gates, multiple clock domains, and intricate interactions, which can
lead to performance bottlenecks.
• Tool Expertise: Formal verification tools often require a higher level of expertise compared
to traditional simulation-based verification tools. Verification engineers must be well-versed
in formal methods, including property specification languages and model checking
techniques, to use these tools effectively
• Limited Automation: While model checking and equivalence checking are highly
automated, more advanced techniques like theorem proving may require manual
intervention. This can make formal verification more time-consuming compared to
traditional verification methods.
Common Formal Verification Tools:
Several commercial and open-source tools are available for formal verification in VLSI design:
• JasperGold (Cadence): One of the most widely used formal verification tools, offering
support for model checking, equivalence checking, and property verification.
• VC Formal (Synopsys): A comprehensive formal verification tool that provides equivalence
checking, model checking, and formal property verification.
• OneSpin (Siemens EDA): Provides specialized formal verification solutions for control
logic, safety-critical designs, and clock domain crossing.
Differences between Formal Verification and Functional Verification
Conclusion:-
In conclusion, both Functional and Formal Verification play critical roles in the VLSI verification
process. Functional Verification offers flexibility and is ideal for testing various scenarios through
simulation, while Formal Verification provides exhaustive mathematical proof for design
correctness, ensuring coverage of all corner cases. Each approach has its strengths and
limitations, but when used together, they create a robust and comprehensive verification strategy.
The combination of these methods helps improve design quality, ensuring accuracy and reducing
the risk of undetected errors.
Design for Testing (DFT) in VLSI Frontend Design
Introduction:-
Design for Testing (DFT) is an essential methodology in VLSI (Very Large Scale Integration)
design that ensures a chip can be tested effectively after manufacturing. The goal of DFT is to
make it easier to detect and diagnose manufacturing defects or design errors, ensuring that every
chip operates as expected. In VLSI, especially on the frontend, DFT techniques are applied at the
Register Transfer Level (RTL) and during the synthesis process to facilitate testing once the
physical chip is manufactured. Here’s a detailed look at DFT in the context of VLSI frontend
design:
Importance of DFT in VLSI
• Ensures Quality: Modern chips are highly complex, with billions of transistors. DFT helps
ensure that defects introduced during manufacturing do not go undetected.
• Improves Yield: By catching defects early, DFT increases the overall yield of functional
chips from each wafer, thus improving production efficiency.
• Reduces Time-to-Market: With DFT, testing becomes more systematic and automated,
allowing chip manufacturers to quickly verify functionality before release.
DFT Techniques in Frontend Design
In VLSI frontend design, DFT is incorporated early in the RTL phase to make sure that post-
manufacture testing is feasible. Here are some common DFT techniques used:
1. Scan Chain Insertion
• Purpose: Scan chains are added to help with the testing of sequential elements (like flip-flops)
by converting them into shift registers during test mode. This allows internal states to be
observed and controlled easily.
• How it works: Flip-flops in the design are connected in a series during testing mode. This
allows input values to be shifted in, and output values to be shifted out, simplifying fault
detection.
• Benefit: It ensures high coverage of faults and enables easy debugging by allowing access to
internal signals.
2. Built-In Self-Test (BIST)
• Purpose: BIST is a technique where the chip includes testing logic to perform self-testing
without the need for external equipment.
• How it works: The BIST circuit generates test patterns internally and compares the results
with expected outcomes. It can be used to test memory, logic, or other components.
• Benefit: It reduces reliance on external testing resources, lowers test costs, and speeds up the
testing process, especially in the field.
3. Boundary Scan (JTAG)
• Purpose: The Joint Test Action Group (JTAG) standard (IEEE 1149.1) defines a boundary scan
technique used to test interconnections between ICs on a printed circuit board (PCB).
• How it works: It allows for testing of individual pins and internal logic without the need for
physical probes.
• Benefit: Helps with board-level testing and debugging, especially in complex multi-chip
designs.
4. Memory BIST (MBIST)
• Purpose: MBIST is a specialized version of BIST tailored to test embedded memory blocks,
such as SRAM, DRAM, or ROM.
• How it works: MBIST generates test patterns that are applied to memory cells, ensuring that
data is written, stored, and read correctly.
• Benefit: Ensures high fault coverage in memory blocks, which are critical components in VLSI
designs.
5. Test Points Insertion
• Purpose: Additional logic is inserted into the design to improve observability and
controllability of internal nodes, making it easier to detect certain types of faults.
• How it works: Test points are added to improve access to internal signals by creating
observation and control points. These points enhance testing by isolating specific parts of the
circuit, making internal signals easier to monitor and control.
• Benefit: This enhances fault coverage by allowing more of the circuit to be monitored during
testing.
DFT in Frontend (RTL) vs Backend (Physical Design)
• In VLSI design, DFT techniques are generally integrated at both the frontend (RTL design)
and backend (physical design) levels. However, in the frontend, DFT focuses on ensuring
the logical aspects of the design can be tested efficiently. This includes inserting test
structures into the design code (Verilog or VHDL) and ensuring that the design meets testing
constraints.
• At the backend level, DFT involves ensuring that these test structures remain functional after
place-and-route and that manufacturing variations do not introduce faults that cannot be
tested. Backend DFT also deals with issues like routing the scan chains effectively and
minimizing the area/power overhead introduced by the test circuitry.
Role of DFT Engineers in Frontend Design
• Testability Design: DFT engineers work alongside RTL designers to ensure that the design
includes structures that allow for easy testing. They help modify the RTL to make the design
more testable.
• Test Vector Generation: They create test patterns that will be used later in the chip’s
lifecycle, either by the design verification team or during actual silicon testing.
• Fault Simulation: DFT engineers also simulate various faults (such as stuck-at faults) to
evaluate whether the design will respond correctly under faulty conditions, ensuring that the
test structures catch such issues.
Challenges in DFT for VLSI Frontend
• Test Coverage vs. Area Overhead: One challenge is balancing test coverage with the
additional area and power overhead introduced by DFT structures.
• Integration with RTL Design Flow: DFT has to be integrated into the RTL design flow
without affecting the performance or functionality of the design.
• Complexity: As designs grow more complex, with multiple IP blocks and cores, creating a
cohesive DFT strategy that works across the entire chip is increasingly difficult.
DFT and EDA Tools
There are various Electronic Design Automation (EDA) tools used for DFT at the RTL stage.
Some commonly used industrial tools include:
• Mentor Graphics (Siemens EDA): Tessent Scan, Tessent MBIST
• Cadence: Modus DFT Software
• Synopsys: DFTMAX, TetraMAX These tools help automate the process of scan insertion,
test point insertion, and BIST implementation in RTL designs, ensuring that DFT is smoothly
integrated into the overall design flow.
Conclusion
In the VLSI frontend design, DFT plays a crucial role in ensuring that a chip can be thoroughly
tested post-manufacture, improving the reliability and quality of the final product. By embedding
test structures and making design-for-test considerations early in the RTL design process,
potential defects can be detected and debugged more efficiently, ultimately reducing costs and
speeding up the time to market.
Introduction
Emulation in VLSI (Very Large Scale Integration) plays an integral role in verifying chip designs
during the development phase, before they proceed to physical manufacturing. It involves
mimicking the behavior of a chip in a virtual or hardware environment to validate its functionality,
performance, and power efficiency. Emulation provides a powerful, scalable, and real-time
method to catch design flaws, helping teams avoid costly design re-spins. This process is
especially critical in frontend design, where ensuring the logical correctness and functionality of
the chip is crucial. The complexity of modern semiconductor designs, such as SoCs (System on
Chips) and multi-core processors, requires emulation to handle the immense scale and complexity
of digital systems efficiently.
Importance of Emulation in VLSI
In the highly competitive and fast-paced world of chip design, emulation has become a
cornerstone in the verification and validation process. Its importance can be understood through
the following points:
• Early Detection of Errors: Emulation allows designers to catch critical errors in a chip’s
functionality during the early stages of the design. Verifying the logic, timing, and overall
behavior before physical fabrication can save significant time and money, as post-fabrication
fixes are very expensive.
• Handling Large Designs: Modern VLSI designs can contain millions or even billions of
transistors. Traditional simulation methods are often too slow to handle such complex designs
in a reasonable time frame. Emulation, on the other hand, can handle large designs efficiently,
offering faster turnaround times and greater scalability.
• High-Performance Debugging: Emulation allows designers to run real-world software
applications on the hardware design, mimicking how the final chip would perform in practice.
This gives an accurate insight into the design's behavior, helping teams debug and optimize the
design in real-time.
• Functional Verification: One of the main applications of emulation is functional verification.
By running the design on emulators, engineers can test it under a variety of operational
conditions, simulating real-world scenarios like load handling, power consumption, and
security measures.
• Cost-Effective Validation: Catching errors early in the design process through emulation
significantly reduces the cost of chip development. Fabricating a faulty design can be extremely
costly in terms of time and resources. Emulation ensures the design is correct before
committing to silicon.
Emulation Techniques in Frontend Design
In the context of VLSI frontend design, emulation focuses on verifying the logical functionality
of the design. Several techniques are employed to ensure effective and accurate emulation:
• FPGA-Based Emulation: This technique utilizes Field Programmable Gate Arrays (FPGAs)
to emulate a chip's design. FPGA-based emulation offers high-speed verification by mapping
the design onto an FPGA. It allows for fast functional verification and can handle large designs,
although FPGA capacity limitations might restrict the size of the design that can be emulated.
• Transaction-Based Emulation: This technique involves modeling the system's
communication transactions rather than focusing on lower-level details like signal toggling. It
speeds up verification by abstracting the design’s operations, making it suitable for large and
complex systems.
• Hybrid Emulation: Hybrid emulation combines traditional simulation techniques with
hardware-based emulation. By partitioning the design into hardware and software components,
hybrid emulation provides flexibility, enabling efficient co-verification of both digital logic and
software interactions.
• Acceleration Techniques: In some cases, design verification can be sped up by employing
hardware acceleration, where critical parts of the design are mapped onto an emulator, while
less critical sections are simulated. This technique helps manage performance bottlenecks in
the emulation process.
Role of Emulation Engineers
Emulation engineers are essential in the VLSI design process. They specialize in setting up,
configuring, and managing the emulation environments to ensure that designs are correctly
mapped, debugged, and verified. The primary responsibilities of an emulation engineer include:
• Setting Up the Emulation Environment: Emulation engineers are responsible for configuring
the hardware and software environment required for emulating a chip design. This involves
setting up emulators, preparing test benches, and ensuring that the design is correctly mapped
to the emulator.
• Debugging and Testing: A significant part of an emulation engineer’s role is debugging. They
must identify and resolve errors in the chip design by running it in an emulation environment
and observing how the design behaves under various test conditions.
• Test Scenario Creation: Emulation engineers develop and execute test scenarios that represent
real-world operating conditions. This allows them to validate the design’s performance, power,
security, and functionality. The ability to run full software stacks on the design helps to identify
potential issues that could impact final production.
• Collaboration: Emulation engineers work closely with both the frontend and backend design
teams, as well as verification and validation teams. Their role ensures that the design meets all
functional requirements before it is handed over for physical implementation.
Challenges in Emulation
Although emulation is a powerful verification method, it comes with several challenges:
• Complex Setup: Setting up emulation systems is not straightforward. Emulation engineers
must map the design onto the emulator hardware, which requires a deep understanding of both
the design and the emulation system. This process can be time-consuming and resource-
intensive.
• Cost: Emulation systems, particularly hardware-based ones, can be expensive. Emulators,
FPGA boards, and specialized software all require significant investment, which can make
emulation less accessible to smaller companies or teams.
• Capacity Limitations: FPGA-based emulation can sometimes struggle with very large designs
due to limited resources on the FPGA itself. Partitioning and optimizing the design for
emulation require careful planning.
• Performance Issues: While emulation is faster than traditional simulation, it can still face
performance bottlenecks, particularly when emulating extremely complex designs with
intricate timing requirements.
• Debugging Complexity: Debugging in emulation can be more challenging than in simulation
due to the complexity of the emulated system. Isolating and identifying specific bugs within a
large design requires experience and thorough knowledge of the design architecture.
EDA Tools for Emulation
Several Electronic Design Automation (EDA) tools are available to support emulation in VLSI:
• Synopsys ZeBu: This is a leading hardware emulation system that accelerates the verification
process by integrating simulation and emulation techniques. It supports large-scale designs and
provides comprehensive debugging capabilities.
• Cadence Palladium: Cadence Palladium is a widely used platform for hardware emulation
and verification. It offers extensive coverage for system-level testing and allows for efficient
debugging of complex SoC designs.
• Mentor Veloce: Mentor’s Veloce system is a powerful emulation tool that offers high
performance and scalability for complex digital designs. It is particularly useful for verifying
large designs and allows for quick iteration in the verification process.
• Xilinx Vivado: Vivado is an FPGA-based prototyping tool that provides hardware designers
with the ability to perform early verification of their RTL code on FPGAs. It offers a complete
environment for simulation, synthesis, and emulation.
• Aldec HES: Aldec's HES (Hardware Emulation System) provides hybrid emulation
capabilities that allow designers to run large-scale verification tasks while benefiting from both
emulation and simulation techniques.
Conclusion
Emulation plays a vital role in VLSI design by enabling early bug detection and real-time
validation of complex designs. It helps optimize chip performance before fabrication, reducing
costly errors in later stages. While emulation can be resource-intensive, its ability to handle large-
scale designs and provide thorough verification makes it invaluable. Emulation engineers are key
in ensuring accurate testing and validation using advanced tools. As chip complexity increases,
emulation will become even more critical in delivering high-quality, reliable products to market.
Introduction
In the VLSI industry, emulation and simulation are two fundamental techniques used for verifying
the functionality and performance of integrated circuit (IC) designs. Both methods play a crucial
role in ensuring that a chip design works correctly before proceeding to the costly fabrication
process. While simulation involves software-based testing that models the design at a highly
detailed level, emulation leverages specialized hardware platforms to test designs at a much faster
pace, closer to real-world conditions. Each approach has its advantages and limitations, and
understanding the differences between emulation and simulation is essential for efficient and
comprehensive design verification.
1.Definition
Emulation: Emulation in VLSI involves using specialized hardware platforms (emulators) to
mimic the behavior of the design being verified. The hardware device loads the design and runs
real-world tests on it, offering fast results.
• Example: Using a hardware emulator like Cadence Palladium to verify a System-on-Chip
(SoC) design for a mobile device under real-world conditions.
Simulation: Simulation refers to a purely software-based approach where the design is verified
by mathematically modeling how the circuit will behave. It allows engineers to inspect the
internal signals and timing relationships at a detailed level.
• Example: Running a Verilog simulation of a digital design using Synopsys VCS or Mentor
Graphics ModelSim to check if all modules are functioning correctly.
2.Speed
Emulation: Emulation is significantly faster because it operates on real hardware platforms,
enabling the handling of more extensive tests in a shorter amount of time. It is ideal for large
designs where simulation would be too slow.
• Example: Emulating an entire processor design to validate real-time processing for complex
machine learning algorithms, which would take weeks using traditional simulation but only
hours with emulation.
Simulation: Simulations are much slower due to the computational nature of modeling each logic
gate and wire, especially for large designs. Simulation time increases exponentially with the
complexity of the design.
• Example: Simulating a 64-bit processor in software may take several hours or even days to
verify basic functionality due to the complexity of the design.
3. Accuracy
Emulation: Emulation sacrifices some level of detail and accuracy for speed. While it is excellent
for functional verification and performance testing, it is not ideal for identifying minute timing
issues or glitches at the gate level.
• Example: Using emulation to verify that a graphics processor is correctly rendering images
in a game, but not focusing on the detailed internal timing of individual operations.
Simulation: Simulation provides high accuracy, including cycle-accurate details about the
internal state of the design, such as timing behavior, exact signal transitions, and propagation
delays.
• Example: Simulating an asynchronous FIFO design where precise timing of data transfers
between clock domains is critical to the correct functioning of the system.
4. Capacity
Emulation: Emulators can handle massive designs consisting of millions of gates, making them
ideal for today’s complex SoC designs that integrate multiple subsystems.
• Example: Emulating a multi-core processor chip, which may contain several billion
transistors, and running system-level tests to ensure inter-core communication is functioning
as expected.
Simulation: Simulation tools have limitations when dealing with large designs, often requiring
partitioning or reduction techniques, which can lead to longer verification times.
• Example: Simulating a full-chip design for a smart device in a software simulator would
require reducing the number of gates being tested to fit within memory constraints, which
compromises accuracy and lengthens the process.
5. Use Cases
Emulation: Emulation is used for system-level verification, software testing, and debugging. It’s
particularly useful in post-silicon validation and when working with very large designs that need
real-time testing.
• Example: Using emulation to validate that the firmware of an automotive SoC properly
interfaces with the sensors and control units under various driving conditions.
Simulation: Simulation is used for early-stage functional verification, where design errors can
be caught in the RTL code before synthesis. It's also used for detailed timing analysis and formal
verification in the initial stages of design.
• Example: Simulating a digital filter design to ensure that the correct coefficients are being
applied and the filter's output matches the expected response before proceeding to synthesis.
6. Cost
Emulation: Emulation systems involve high capital investment due to the need for specialized
hardware platforms, but the increased speed of testing can save costs in the long run by reducing
time-to-market.
• Example: A company invests in an emulator like Synopsys Zebu to verify multiple chip
designs simultaneously, reducing the verification time and cutting down the overall
development cost.
Simulation: Simulation tools are cheaper because they are software-based, but the verification
process for large and complex designs can take significantly longer, which may result in increased
development costs over time.
• Example: A small startup uses open-source Verilog simulators for early-stage verification,
as the cost of an emulator is beyond their budget.
7. Debugging
Emulation: While emulators provide some debugging capabilities, such as integrating waveform
viewers and basic trace tools, their debugging options are generally less comprehensive than
simulation tools.
• Example: Emulation tools provide functional verification for large-scale designs, but when
an error is found, it may need to be simulated in detail to identify the specific cause.
Simulation: Simulation offers rich debugging capabilities, with features like signal tracing,
waveform viewing, and in-depth error reporting, making it easier to identify and correct design
flaws at a granular level.
• Example: Using ModelSim’s waveform viewer to debug a timing mismatch in a clock-
gating circuit, allowing the engineer to trace the error down to the precise signal causing the
issue.
8. Scalability
Emulation: Emulation is scalable to massive designs, allowing for the verification of full-system
designs with multiple processors, peripherals, and interconnects all running in parallel.
• Example: Emulating an entire data center SoC, which integrates CPU, memory controllers,
networking interfaces, and accelerators, ensuring that all components work together
seamlessly under load.
Simulation: Simulating large-scale designs is less scalable and can become unfeasible for full-
chip verification, leading to selective simulation of smaller parts of the design at a time.
• Example: Simulating only the critical paths of a networking chip design due to memory and
time constraints, while deferring full-system verification to an emulator.
9. Hardware/Software Co-Verification
Emulation: Emulation supports co-verification of hardware and software, making it a go-to
method for testing embedded systems where both hardware design and software execution need
to be verified in tandem.
• Example: Emulating an embedded processor while running a real-time operating system
(RTOS) to verify that both hardware and software function as intended under real-world
conditions.
Simulation: While simulations can model hardware behavior, they are less efficient at supporting
hardware/software co-verification, especially when timing accuracy and real-time execution are
crucial.
• Example: Simulating an embedded processor with a simple instruction set to verify
hardware logic but deferring detailed software testing to an emulation platform due to time
limitations.
Conclusion
Emulation and simulation are both vital tools in the VLSI industry, each serving different stages
of the verification process. Emulation excels in speed and real-world system testing, making it
ideal for large-scale designs and system-level verification, while simulation offers detailed, cycle-
accurate testing in the early stages of design, focusing on functional and timing accuracy.
Understanding the strengths and limitations of both approaches helps verification engineers
choose the right tool for each stage of the VLSI design flow.
Logic Synthesis
Logic synthesis is a critical step in digital design, where high-level Register Transfer Level (RTL)
descriptions in languages like Verilog or VHDL are transformed into an equivalent circuit
composed of interconnected logic gates. This process bridges the gap between abstract design
intent and the physical logic required to build the design on hardware.
Key Components in Logic Synthesis:
1. RTL Code (Register Transfer Level):
RTL code represents the initial design, typically in Verilog or VHDL. It describes the functionality
of the circuit in terms of registers and the flow of data between them under specific clock cycles.
2. Library (Liberty Files):
Libraries contain standard cells, macros, and pre-characterized information about each cell. These
elements are typically stored in Liberty files, which detail how each logic cell (AND, OR, flip-
flop, etc.) behaves under different conditions and performance metrics like timing and power
consumption.During synthesis, the synthesis tool maps the RTL code to components within these
libraries to create the netlist.
3. Constraints (SDC Files):
Constraints set design goals such as timing requirements, area limitations, and power
consumption. Commonly expressed in Synopsys Design Constraints (SDC), these specify how
the synthesized design should behave under real-world conditions. Timing constraints, for
instance, inform the tool on allowable clock delays and setup/hold requirements.
4. Netlist:
The synthesized output is known as a netlist, a file detailing how the logic gates are
interconnected to form the desired circuit. It is often represented with Verilog constructs or a
schematic, illustrating connections, gate types, and hierarchical design information.
Example of a netlist generated from the RTL:
In this example, the RTL code describing a simple MUX logic was synthesized into a netlist. The
netlist uses library cells like MUX2 and DFF to implement the desired behavior of the RTL code.
Importance of Logic Synthesis
Logic synthesis allows designers to move from an abstract, high-level specification of a circuit
to a concrete representation suitable for layout and fabrication. The process ensures that the final
design:
• Meets Functional Requirements: Transforms RTL code into hardware that accurately
implements the intended logic.
• Achieves Design Constraints: Balances timing, area, and power constraints according to the
design specifications.
• Is Ready for Physical Implementation: Outputs a netlist that can proceed to the next stages,
such as place-and-route, for physical layout.
Logic synthesis is fundamental in VLSI design, serving as the bridge between conceptual design
and physical realization, ensuring that designs meet both functional and non-functional
requirements.
Logic Synthesis Techniques
In frontend VLSI design, several logic synthesis techniques are applied to optimize circuit
performance, area, and power. These techniques include:
• Technology Mapping: Converts the abstract logic in RTL into specific standard cells in the
library. By selecting the most efficient cells, it balances speed, area, and power requirements.
• Boolean Optimization: Reduces complexity by minimizing Boolean expressions in the circuit
logic, removing redundant logic gates while preserving the same functionality.
• State Encoding: Optimizes finite-state machines (FSMs) by selecting the most efficient
encoding for the states, which can lead to a reduction in the number of gates and area usage.
• Retiming: Modifies the placement of registers in sequential circuits to improve timing.
Retiming can reduce delay and increase the circuit’s clock frequency.
• Clock Gating: Minimizes power consumption by switching off portions of the circuit that are
not needed during certain operations. It ensures that only essential components are clocked,
saving power dynamically.
Role of Logic Synthesis Engineers
Logic synthesis engineers play a key role in transforming RTL designs into netlists that meet
functional, performance, and power constraints. Their responsibilities include:
• Design Optimization: Ensuring that the design is optimized for area, power, and timing using
synthesis tools.
• Constraint Management: Applying and refining design constraints to meet stringent timing
and power requirements.
• Debugging and Verification: Identifying and resolving synthesis issues, often working with
verification engineers to validate that the synthesized design matches the RTL intent.
• Tool Proficiency: Working with specialized EDA tools, applying techniques such as constraint
tweaking, power optimization, and debugging synthesis warnings/errors.
Challenges in Logic Synthesis
Logic synthesis presents several challenges:
• Timing Closure: Achieving timing targets in the design, especially as circuits scale down, is
challenging due to increased delay and interference effects.
• Power Optimization: Managing power consumption, particularly leakage and dynamic
power, is essential to ensure battery life and prevent overheating, especially in portable devices.
• Area Constraints: Squeezing the design into a compact area without affecting performance is
crucial, as smaller chips reduce cost but increase the risk of signal interference.
• Design Complexity: As designs become more complex, with millions of gates and multiple
power domains, maintaining functional correctness and timing is increasingly difficult.
• Tool Dependency: Synthesis is highly tool-dependent, and variations in results across tools
require engineers to be adaptable in tuning constraints and interpreting results.
EDA Tools for Logic Synthesis
Several industry-standard EDA tools are used for logic synthesis in VLSI. These tools transform
RTL designs into netlists compatible with the target technology library. Key tools include:
• Synopsys Design Compiler: A widely-used synthesis tool that offers robust optimization
capabilities and high-level constraint handling.
• Cadence Genus: Known for advanced power management and high-performance
optimization, commonly used in digital synthesis.
• Mentor Graphics Precision RTL: Specializes in FPGA synthesis, with support for low-power
design and extensive area optimizations.
• Xilinx Vivado Synthesis: Used primarily for FPGA design, it enables synthesis with support
for Xilinx’s proprietary hardware and logic cells.
In open-source projects, Yosys is also a prominent tool for RTL synthesis, widely used in research
and small-scale projects due to its flexibility and active community support.
Conclusion
Logic synthesis is the vital stage that converts RTL to gate-level implementations, laying the
groundwork for physical design. Logic synthesis engineers, equipped with specialized techniques
and tools, ensure that the design meets all requirements while facing timing, power, and
complexity challenges. As VLSI design continues to advance, logic synthesis remains an essential
part of the process, pushing the boundaries of optimization and innovation in digital circuits.
RTL Design Simulation: Dynamic Timing Analysis
In the world of VLSI design, Register Transfer Level (RTL) simulation is one of the fundamental
steps to ensure that a design is both functionally and logically correct before proceeding to more
advanced stages, like synthesis and physical design. Among the various methods of simulation
and verification, Dynamic Timing Analysis stands out as a vital technique for verifying the timing
behavior of the digital circuit in real time.
What is Dynamic Timing Analysis?
• Dynamic Timing Analysis refers to the process of simulating a circuit’s behavior by applying
test vectors (input signals) and observing how the circuit responds over time.
• It focuses on timing verification by actively running the design in a simulated environment,
checking how signals propagate through the circuit.
• Unlike static timing analysis, which relies on worst-case timing paths without actual data
transitions, dynamic analysis simulates the actual operation of the circuit, revealing how it
behaves under real-world conditions.
Key Features of Dynamic Timing Analysis:
➢Real-time simulation:
• In dynamic timing analysis, the circuit’s performance is verified by applying various sets of
input test vectors and observing the output.
• This allows for the identification of timing violations, glitches, or race conditions that might
not be caught in a purely static analysis.
➢Functional and Timing Verification:
• This analysis verifies both the logic of the design and the timing behavior.
• It ensures that all timing constraints (e.g., setup time, hold time, clock skew) are met and
that the design can operate at the intended clock frequency without timing-related errors.
➢Waveform Generation:
• During simulation, waveforms are generated to graphically represent the state of the signals
at various points in the design over time.
• These waveforms allow engineers to visually verify the design's functionality by tracing
signal transitions, identifying delays, and observing timing relationships between signals.
1) Design
The Design is the top-level entity that represents the complete circuit or module. It acts as a
blueprint that outlines the functionality, connections, and hierarchy of all components within it.
Example:
• MYDESIGN is the name of the design for a digital circuit, such as a simple arithmetic
logic unit (ALU).
2) Ports
Ports are the communication points through which a design interacts with the external
environment. They define how signals enter and exit the design. Ports are typically categorized
as input and output ports.
Examples:
• Input Ports: Signals that enter the design to provide data or control signals.
Examples: in1, in2, and CLK where in1 and in2 provide data inputs, and CLK is the clock
input signal.
• Output Ports: Signals that leave the design to communicate results or statuses.
Examples: out1, out2 where out1 and out2 are result outputs, indicating processed data.
3) Cells
Cells are the fundamental units within a design that perform specific combinational or
sequential functions, like basic gates or flip-flops. They come from standard cell libraries and
serve as the building blocks of the design.
Examples:
• AN2: A 2-input AND gate.
• NOT: A NOT (inverter) gate.
• BUF: A buffer to strengthen or isolate signals.
• DFF: A D-type flip-flop used in sequential circuits.
A design will consist of multiple cells connected together to perform the desired logic or
function.
4) Instances
When a cell is used in a design, it’s referred to as an instance. An instance is essentially a
specific occurrence of a cell within the design. Multiple instances of the same cell can exist in a
design, each performing similar or different functions depending on the connection and
application.
Examples:
• I1, I2, I3: Instances of various cells, possibly AND, OR, or buffer gates, performing logic
operations.
• out1_reg, out2_reg: These are instances of a flip-flop cell DF to store output data signals.
• Using a cell within a design is called instantiation, and multiple instances of the same cell
(e.g., DF) can be created as needed.
5) Instance Pin Name
The Instance Pin Name specifies a pin on a particular instance. Typically, the instance name and
the pin name are separated by a /. This helps in uniquely identifying individual pins within the
design and aids in debugging and circuit analysis.
Examples:
• I1/A: Pin A on instance I1.
• I1/B: Pin B on instance I1.
• out1_reg/Q: The Q output pin on the out1_reg instance of the DF flip-flop cell.
6) Net
A Net is a wire that connects different instances and ports, facilitating communication between
them. Nets carry the signals throughout the design, ensuring the correct flow of data and control
information.
Examples:
• N1, N2, N3: Nets connecting various instances, ports, and pins, enabling logical
functionality across the circuit.
• Nets are essential for establishing the data path, power distribution, and timing signals
within the design.
Introduction to Libraries in VLSI Design
In Very Large Scale Integration (VLSI) design, libraries are pre-defined sets of functional cells
that serve as foundational building blocks for creating integrated circuits (ICs). These libraries
contain critical information about each cell’s electrical, physical, and functional characteristics,
standardizing the design elements and simplifying the design process. Libraries make it possible
to create complex ICs by selecting verified, reusable cells rather than designing each element
from scratch. They are crucial at various stages of the design flow, including synthesis, layout,
timing analysis, and verification.
In VLSI design, libraries are typically divided into two main categories:
Both library types are essential to the flow of VLSI design but serve distinct purposes. Below,
we’ll dive deeper into each type.
Types of Libraries in VLSI Design
1. Technology Library
• The Technology Library (also known as the Timing Library) is essential in the earlier stages of
the design process, providing data crucial for logic synthesis, timing analysis, power
estimation, and functional verification.
• This library includes information that enables tools to accurately assess each cell’s behavior in
terms of timing, power consumption, and logical function.
Purpose: Initially, technology libraries were created to support logic synthesis, converting high-
level design descriptions into optimized gate-level designs. Over time, they evolved to include
data for multiple design tasks such as:
• Timing Verification: Provides essential data on cell delays and timing constraints, allowing
the design to meet performance goals by avoiding timing violations.
• Physical Implementation: Offers dimensions and constraints for tools that place and connect
cells on silicon.
• Testing and Verification: Supplies data that ensures accurate fault modeling and test coverage,
allowing for comprehensive testing and easy detection of manufacturing defects.
Format: Technology libraries commonly use the Liberty format (.lib files), a standardized,
ASCII-based format.
• Liberty Format: Liberty files contain essential details on cell characteristics, including timing,
power, and functionality information. This format is universally compatible with EDA
(Electronic Design Automation) tools for tasks like synthesis, simulation, and timing analysis.
By adhering to this format, technology libraries ensure efficient communication across various
tools, enabling a streamlined design flow.
2. Physical Library
The Physical Library serves a complementary purpose by providing layout-related information
about each cell. It includes geometric data such as cell height, width, pin locations, metal layers,
and spacing, which are vital for placing, routing, and verifying the design in the later physical
implementation stages.
Purpose: The Physical Library abstracts layout-level data into manageable information used for
floorplanning, placement, and routing. It supports:
• Cell Geometry: Defines cell shapes, boundaries, and dimensions, which are critical during
placement.
• Metal Layers and Connections: Details the metal layers and routing tracks for effective signal
and power routing, enabling proper connectivity between cells.
• Pin Locations: Provides exact pin locations within each cell, allowing for precise alignment
and efficient signal routing between cells.
Format: Physical libraries generally utilize the Library Exchange Format (LEF) in .lef files, a
format optimized for abstracting layout information.
• Library Exchange Format: LEF files contain an ASCII-based representation of layout data,
allowing EDA tools to handle the design effectively without requiring a full, detailed layout.
This simplifies routing and placement while preventing the complex, transistor-level layout
from overwhelming design tasks.
Why Libraries Are Essential in VLSI Design
Libraries are indispensable in VLSI design because they streamline the design process by
separating cell creation from functional design, allowing designers to work at higher abstraction
levels. By splitting the design process into library creation and library usage, libraries enhance
productivity and maintain quality while reducing design complexity.
Creating the Library
The process of creating a library involves designing each cell to operate at the transistor level and
optimizing it for power, performance, and area. This design process consists of the following key
steps:
• Transistor-Level Design: Each cell is meticulously designed and optimized at the transistor
level to meet specific criteria for speed, power, and size. For example, flip-flops, multiplexers,
and logic gates are constructed using transistors with precise characteristics.
• Layout Extraction: Information such as cell timing, power consumption, and dimensions is
extracted and stored. This data includes parameters such as rise/fall delays, setup and hold
times, and power dissipation, enabling tools to utilize the cells effectively.
• Documentation: The library content is formatted into standardized files (like .lib and .lef),
ensuring compatibility with design tools and easy access for designers.
Once a high-quality library is developed, it becomes reusable across various designs. This
reusability distributes the high initial development cost across multiple projects, reducing the
time, effort, and expense needed for each subsequent design.
Using the Library
Once a library is established, it serves as a resource from which designers can instantiate cells as
needed. This process provides several advantages:
• Increased Design Efficiency: Pre-defined cells can be used directly in designs, eliminating
the need to design individual components from scratch and significantly reducing design time.
• Error Minimization: Since cells are verified and characterized, designers can be confident in
their functionality, lowering the chances of errors within individual cells.
• Higher Abstraction Level: By working at the cell level instead of the transistor level,
designers can focus on the overall design architecture rather than detailed transistor
configurations, enabling more efficient synthesis, timing analysis, and physical design.
Key Advantages of Libraries in VLSI Design
• Reduced Design Time: Libraries contain pre-designed cells that speed up the overall design
process by allowing for the reuse of verified, optimized components.
• Standardization and Consistency: Libraries ensure that each cell adheres to established
standards, leading to reliable designs and simplified validation across multiple ICs.
• Compatibility with EDA Tools: By using industry-standard formats such as Liberty and LEF,
libraries ensure seamless communication with various EDA tools used for synthesis,
placement, routing, and timing analysis.
• Reusability and Cost-Effectiveness: Once created, libraries can be used in multiple projects,
maximizing the return on investment and reducing the cost per design.
Conclusion
In VLSI design, libraries play an essential role by providing a structured, reusable set of cells that
underpin every stage of the design flow. They simplify the design process, reduce costs, and
enable higher productivity through the use of pre-verified cells. By providing detailed data in
both technology and physical libraries, they enable seamless interactions with EDA tools and
efficient design processes. Whether through timing-focused technology libraries or layout-
centered physical libraries, these libraries facilitate tasks from synthesis to final layout and ensure
designs meet stringent performance, power, and area requirements. Libraries in VLSI design thus
act as vital resources, turning complex designs into manageable, reliable IC products.
Synopsys Design Constraints (SDC) in VLSI Design
In VLSI (Very-Large-Scale Integration) design, Synopsys Design Constraints (SDC) is a crucial
file format that helps define the constraints governing timing, power, and area for the design.
Used by Electronic Design Automation (EDA) tools, SDC files play an instrumental role in
guiding the synthesis, timing analysis, and optimization stages within the VLSI design flow.
These constraints ensure that the design achieves desired performance, power efficiency, and area
requirements, translating design intent into specific, executable parameters.
The Purpose of SDC in VLSI Design
The primary function of an SDC file is to communicate specific design requirements, such as
timing, power, and area constraints, to EDA tools. These tools, in turn, use SDC constraints to
drive critical stages of the design flow, including:
• Logic Synthesis: Ensures that the design is mapped efficiently into logic gates and that timing
and area goals are met through logical and structural transformations.
• Static Timing Analysis (STA): Verifies that the design meets timing requirements across all
signal paths by identifying any violations in setup, hold, or clock-skew constraints.
• Physical Design (Placement and Routing): Ensures cells and nets are correctly placed and
routed within the chip, taking into account the constraints specified in the SDC for timing,
signal integrity, and power distribution.
Structure and Contents of an SDC File
An SDC file contains specific constraint definitions organized into sections, each representing
different aspects of the design. Here’s a breakdown of the SDC structure:
1. SDC Version:- Specifying the version of the SDC file at the beginning ensures compatibility
between the SDC and the EDA tools used. This prevents potential misinterpretations by EDA
tools when parsing the SDC file.
Eg:-
set_version -name "SDC 2.0"
2. SDC Units:- Units in SDC define measurements like time, capacitance, voltage, and power,
ensuring consistency throughout the design and reducing the risk of unit mismatches. Declaring
units up front helps to standardize measurements across all design tools.
Eg:-
# Define units for time, capacitance, voltage, and power
set_units -time ns
set_units -capacitance pf
set_units -voltage V
3. Design Constraints:- Design constraints provide essential rules and restrictions that influence
various aspects of the design process. Key constraints include:
• Timing Constraints: Define how signals should propagate within specific timing windows.
• Power Constraints: Set limitations on power consumption for different areas or components.
• Area Constraints: Specify maximum or target sizes for blocks or regions within the design.
4. Design Objects:-Design objects are specific entities within the design, such as clocks, ports,
pins, nets, and cells. These objects form the basis for applying constraints and control the flow of
signals throughout the design.
5. Comments:-Comments in the SDC file improve readability by explaining complex constraints
and logic to other designers or tools. Comments are preceded by a hash (#) symbol in Tcl.
Key Constraints in an SDC File
The main components in an SDC file define various constraints to guide the EDA tools accurately.
Let’s explore each one in detail:
1. Operating Conditions:- Specifies environmental factors, such as voltage, temperature, and
process variations. These conditions simulate real-world environments, allowing for reliable
timing analysis under anticipated use cases
Eg:-
set_operating_conditions -voltage 1.2 -temperature 25
2. Wire Load Models:- The wire load model estimates interconnect parasitics, such as resistance
and capacitance, affecting signal propagation delay. This estimation helps synthesis tools balance
the trade-off between timing and area by accounting for parasitics early in the design.
Eg:-
set_wire_load_model -mode top NLD
3. System Interface Constraints:- Defines constraints on external input/output ports, including:
• Input Arrival Times: Specifies when input signals will be available.
• Output Required Times: Defines the time when output signals need to be ready.
These constraints impact timing and ensure the chip interacts correctly with other system
components.
set_input_delay 2.0 [get_ports IN]
set_output_delay 3.0 [get_ports OUT]
4. Design Rule Constraints:- Establishes rules for electrical limits, like:
• Maximum Fanout: Controls the maximum number of connections for an output pin to reduce
signal degradation.
• Transition Time: Limits the rise and fall time of signals to prevent signal integrity issues.
set_max_fanout 10 [all_outputs]
set_max_transition 1.0 [all_inputs]
5. Timing Constraints:- Timing constraints are crucial to ensuring that signal paths meet
specified setup and hold requirements. Key timing constraints include:
• Clock Definitions: Specifies clock signals, periods, and waveforms. Clock definitions are
essential for STA as they provide the basis for timing analysis across all synchronous
components.
Eg:-
create_clock -period 10 -name CLK [get_ports CLK]
• Input/Output Delays: These delays define the required arrival times for input signals and the
expected output signal arrival times.
• Multicycle Paths: Specifies that certain paths can take multiple clock cycles, easing timing
pressure on paths that do not need to complete within a single cycle.
Eg:-
set_multicycle_path -from [get_cells U1] -to [get_cells U2] -setup 2
• False Paths: Excludes paths that do not impact functional performance from timing analysis,
reducing unnecessary violations.
Eg:-
set_false_path -from [get_cells A] -to [get_cells B]
6. Timing Exceptions:- Defines exceptions to general timing constraints, including:
• False Paths: Paths that can be ignored in timing analysis.
• Multicycle Paths: Paths that are designed to complete in multiple cycles, reducing timing requirements.
7. Area Constraints
Sets specific area limits for blocks or regions, which help manage cell density and prevent
hotspots, ensuring optimal heat dissipation and manufacturability.
Eg:-
set_max_area 1000
8. Multi-Voltage and Power Optimization Constraints
Specifies power management strategies for designs operating at multiple voltage levels, often
found in SoCs (System on Chips) to enhance power efficiency:
• Dynamic Voltage Scaling: Adjusts voltage levels based on workload, reducing power
consumption.
• Power Gating: Switches off power to idle blocks, reducing leakage power.
Eg:-
set_power_rail -name VDD -voltage 1.2
set_power_rail -name VSS -voltage 0
9. Logic Assignments
Assigns specific logical values to certain nets or pins, useful in initializing or defining circuit
states.
Eg:-
set_logic [get_nets net1] 1
Importance of SDC Files in the Design Flow
The SDC file is central to modern VLSI design workflows. Through precise constraints, it ensures
that the EDA tools produce a design that meets specifications. The advantages include:
• Optimized Performance: Ensures that timing constraints are met and prevents timing
violations.
• Reduced Power Consumption: Sets power constraints, essential for portable devices.
• Controlled Area Usage: Limits area constraints to maintain cell density, reducing cost and
increasing reliability.
By enforcing these constraints, the SDC file helps the designer manage trade-offs between speed,
area, power, and manufacturability, leading to an efficient and reliable design.
Conclusion
Synopsys Design Constraints (SDC) files play a pivotal role in VLSI design, translating high-
level design goals into precise, executable constraints. Each constraint in an SDC file informs the
EDA tools, guiding the synthesis, timing analysis, and physical implementation stages.
Significance of Linux in the VLSI Industry
The Linux operating system is a cornerstone of the VLSI (Very Large Scale Integration) industry,
playing an indispensable role in enabling efficient, reliable, and high-performance workflows for
semiconductor design and manufacturing. It has become the preferred environment for Electronic
Design Automation (EDA) tools, empowering engineers to handle complex tasks, streamline
design processes, and innovate in an ever-competitive industry.
1. Partitioning
• Partitioning breaks down a large circuit into manageable sub-circuits or modules,
streamlining the design and analysis process.
• Each partition can be designed independently, allowing parallel workflows and reducing
design complexity.
• This step optimizes timing and power across the design since each smaller partition can be
optimized individually, ultimately enhancing chip performance.
• Partitioning is also crucial for minimizing interconnect delay between modules and reducing
congestion in dense designs.
2. Floorplanning
• Floorplanning determines the layout’s structure by assigning shapes and positions to the sub-
circuits, external ports, IP blocks, and macro blocks.
• It helps to minimize wiring congestion, balance power consumption, and reduce interconnect
delays.
• Floorplanning takes into account factors such as connectivity and signal flow, aiming to
create a layout that minimizes path delays and maximizes space efficiency.
• Poor floorplanning can lead to excessive area usage, long interconnects, and difficulties in
achieving timing closure.
3. Power Planning (Power and Ground Routing)
• Power planning ensures a stable power supply and efficient distribution across the design.
• Power and ground (VDD and GND) networks are laid out to deliver consistent voltage and
prevent hotspots, which can degrade performance and reliability.
• Power distribution strategies vary; for instance, power rings and grids are often used around
cells and blocks.
• Decoupling capacitors are placed near power-sensitive components to absorb fluctuations.
• Proper power planning supports high-current requirements and minimizes IR drop (voltage
drop), which can cause timing delays.
4. Placement
• Placement assigns exact coordinates for each cell within the layout. Automated tools
optimize this by considering cell connectivity to minimize wire length, area, and delay.
• Placement includes legalizing cell locations within predefined boundaries, resolving overlap,
and ensuring that cells don’t exceed power or timing budgets.
• Precise placement significantly impacts the chip’s area, speed, and manufacturability, as the
cell arrangement dictates how easily the design can meet timing and connectivity
requirements.
5. Clock Tree Synthesis (CTS)
• Clock Tree Synthesis ensures that the clock signal reaches all sequential elements within a
specific skew budget to maintain synchronous operation.
• Buffering is added where necessary to minimize clock skew and timing delays across the
design.
• Clock gating techniques, applied during CTS, control clock signal distribution to inactive
parts of the circuit to save power.
• CTS is crucial in maintaining timing accuracy, as any skew or delay in the clock signal can
impact the overall functionality of the chip.
6. Global Routing
• Global routing outlines the main routing paths and allocates resources for each signal, such
as routing tracks and channels.
• In this stage, high-level paths are set to reduce congestion and maintain design integrity,
ensuring that each net has sufficient routing resources to meet timing and connectivity
requirements.
• Global routing prepares the design for more detailed routing while minimizing signal
interference and maximizing resource efficiency.
7. Detailed Routing
• Detailed routing assigns each net to specific metal layers and routing tracks within the global
routing framework.
• It ensures precise connectivity, checking for any Design Rule Violations (DRVs) such as
short circuits or open circuits.
• This step is particularly challenging in high-density designs, where routing resources are
limited, and signal integrity must be maintained.
• Advanced EDA tools automate detailed routing to achieve efficient paths, minimal delay,
and reduced power dissipation, ensuring each signal meets timing requirements.
8. Timing Closure
• Timing closure fine-tunes the design to meet performance and timing requirements by
adjusting placement, routing, and buffering.
• Optimizations in this stage include resizing cells, adjusting interconnect lengths, and
inserting repeaters to reduce signal delay.
• Achieving timing closure is crucial in high-frequency designs, as any delay or skew can
impact the circuit’s performance.
• Techniques like buffer insertion, wire re-timing, and path balancing are applied to meet
timing constraints effectively.
9. Layout Verification and GDSII Generation
• Layout verification ensures the design is free of errors like Design Rule Violations (DRCs),
Layout vs. Schematic (LVS) mismatches, and antenna violations.
• DRC checks that each layer meets fabrication rules, while LVS verifies that the physical
layout matches the logical design.
• Once verified, the layout is converted into a GDSII file, the industry-standard format for
mask generation, enabling the design to proceed to the fabrication phase.
Impacts of Physical Design on Key Metrics
1. Performance: Signal delays, caused by longer interconnects or poorly placed cells, affect the
chip’s operating speed. Physical design minimizes these delays by optimizing interconnect
lengths.
2. Area: Compact floorplanning and placement strategies reduce overall chip area, improving
manufacturability and reducing production costs.
3. Reliability: Excessive use of vias or close placement of wires can reduce the circuit’s reliability
by increasing the likelihood of faults. Proper spacing and routing improve reliability over the
chip's lifespan.
4. Power: Careful placement, power planning, and the use of low-power cells reduce power
consumption by minimizing switching activity and dynamic power dissipation.
5. Yield: Designs that follow optimal spacing and interconnect guidelines minimize the chance
of defects during fabrication, enhancing yield and reducing manufacturing costs.
Conclusion
Physical design flow is a critical phase in VLSI, directly impacting a chip’s performance, power,
area, and reliability. Each stage, from partitioning to layout verification, is meticulously
optimized to ensure that the final layout is manufacturable, efficient, and meets stringent industry
standards. As chip designs grow increasingly complex, mastering the physical design process is
essential to delivering high-quality, market-ready ICs that meet the demands of modern
technology.
What is Partitioning?
Partitioning in VLSI refers to dividing a complex design into smaller, manageable blocks or
modules. These functional blocks are either structurally instantiated or linked into the main
module, also known as the Top-Level Module. Partitioning can occur at various levels, helping
to simplify design, enhance efficiency, and support hierarchical design methodologies.
Partitioning in VLSI Design: Simplifying Complexity
In the VLSI design cycle, the process is broadly divided into Front-End (FE) and Back-End (BE)
stages.
• Front-End Design: Focuses on defining the logical behavior of a circuit according to
functional specifications, starting from system specification to producing a technology-mapped
gate-level netlist.
• Back-End Design: Begins with the gate-level netlist, focusing on translating the logical circuit
into a physical layout on a silicon wafer, including placement, routing of power and signals,
and preparing the design for tape-out.
Types of Partitioning:
1.Logical Partitioning:
• During the RTL design phase, the larger design is divided into smaller functional blocks or
modules.
• This allows designers to focus on individual modules, ensuring functionality and ease of
testing.
• Logical partitioning structures the design for better understanding and implementation.
2.Physical Partitioning:
• Focuses on the physical placement of the functional blocks on the chip.
• Ensures that blocks are positioned for optimized routing and efficient use of area.
Levels of Partitioning:
1.System-Level Partitioning:
• The system is divided into groups of PCBs (Printed Circuit Boards), with each subsystem
designed as an individual PCB.
• Example: A computer motherboard can be split into power supply, processor, and I/O
boards.
2.Board-Level Partitioning:
• A PCB is further divided into smaller sub-circuits, each implemented as separate VLSI chips.
• Example: Memory, processor, and GPU chips on a motherboard.
3.Chip-Level Partitioning:
• The circuit assigned to a chip is split into manageable sub-circuits.
• Example: Dividing a processor into ALU, control unit, and cache blocks.
Why is Partitioning Important?
1. Physical Packaging:
• Partitioning adheres to physical constraints, conforming to the hierarchy of cabinets, boards,
chips, and modules.
• This decomposition ensures that the design can fit within physical space and packaging
requirements.
2. Divide and Conquer Strategy:
Breaking down complex designs into smaller, more manageable parts facilitates:
• Parallel development by teams working on different sections.
• Logical conversion of the netlist into a physical layout.
• Efficient cell placement and extraction of RLC parameters for simulation.
• Better coordination between logic and layout teams.
3. System Emulation & Rapid Prototyping:
• Prototypes using FPGAs require partitioning, as FPGAs often have less capacity than
modern VLSI designs.
• Partitioning tools help map the netlist onto multiple FPGAs for rapid testing and validation.
4. Hardware-Software Codesign:
• Partitioning is essential in hardware/software codesign, where tasks are divided between
hardware (custom circuits) and software (programmable processors).
• Example: Splitting tasks for a system-on-chip (SoC) into hardware accelerators and software
routines.
5. Design Reuse Management:
• For large designs like SoCs, partitioning facilitates design reuse by clustering netlists into
reusable functional modules.
• This approach reduces design effort and time for future projects.
Advantages of Partitioning:
• Enhanced Design Efficiency: Smaller blocks are easier to manage, debug, and verify.
• Scalability: Supports hierarchical design and parallel workflows.
• Improved Routing: Simplifies routing by localizing interconnects within functional blocks.
• Power Optimization: Allows better control of power domains.
• Ease of Testing: Smaller blocks can be tested independently, improving overall verification
coverage.
Challenges in Partitioning:
1.Boundary Optimization:
Incorrect partitioning can lead to excessive interconnects between blocks, increasing complexity
and delays.
2.Timing Closure:
Ensuring timing closure across partition boundaries can be difficult, especially for high-
performance designs.
3.Resource Allocation:
Balancing resource usage (power, area, and routing congestion) across partitions is a challenge.
4.Tool Limitations:
Partitioning tools may not always handle complex interdependencies efficiently, requiring
manual intervention.
Conclusion:
Partitioning is an indispensable step in the VLSI design cycle, enabling efficient handling of
complex designs by dividing them into manageable blocks. It supports modularity, scalability,
and reuse while streamlining the physical design process. Although it introduces certain
challenges, its advantages in enhancing design efficiency and reducing complexity make it an
integral part of modern VLSI design.
Partitioning : Principles and Techniques
Partitioning is a cornerstone of VLSI design, breaking down complex circuits into manageable
sub-circuits. In this second part, we dive deeper into the rules, outcomes, and advanced
methodologies that make partitioning effective and indispensable.
Rules of Partitioning
Partitioning is guided by several key principles to ensure optimal design, minimal delays, and
efficient fabrication. Below are the critical rules:
1.Interconnections Between Partitions:
• Reducing the number of interconnections between partitions minimizes delays and simplifies
independent design and fabrication.
• Fewer interconnections result in less complexity during routing and timing closure.
2.Delay Due to Partitioning:
• Partitioning may introduce delays as the critical path can cross partition boundaries multiple
times.
• Designers must account for these delays to ensure timing closure across partitions.
3.Number of Terminals:
• The number of nets required to connect a sub-circuit to other sub-circuits must not exceed
the available terminal count of the sub-circuit.
• This prevents congestion and ensures efficient routing.
4.Number of Partitions:
• Increasing the number of partitions can simplify individual design sections but may lead to
higher fabrication costs and additional interconnections between partitions.
• A balance must be struck between simplicity and cost efficiency.
5.Area of Each Partition:
• The area of each partition must be optimized to ensure balanced resource allocation, prevent
wastage of space, and meet physical constraints such as chip size and power dissipation.
What Happens After Circuit Partitioning?
After partitioning, designers analyze and plan based on the partitioned layout. The following
outcomes are derived:
1.Area Estimation:
• The area occupied by each partition is calculated to ensure balance and optimal resource
utilization.
2.Block Shapes:
• Possible shapes and dimensions of blocks are ascertained for physical layout planning.
3.Terminal Requirements:
• The number of terminals needed for each block is determined to ensure seamless
interconnections.
4.Netlist Availability:
• A netlist specifying connections between blocks becomes available, serving as a blueprint
for routing and placement.
Graph Theory in Partitioning
Partitioning in VLSI leverages graph theory to represent layout topologies and solve partitioning
problems efficiently.
Graph Representation:
A graph Graph Representation:A graph 𝐺(𝑉,𝐸)
G(V,E) consists of:
• Vertices (V): Representing components, cells, or modules in the circuit.
• Edges (E): Representing connections or interdependencies between the components
Partitioning involves dividing a circuit into manageable k partitions. The primary objective is to
minimize the number or weight of cut edges while maintaining balanced partition sizes.
Partitioning algorithms can be categorized as follows:
Constructive vs. Iterative Methods:
Constructive Methods:
• Create partitioning solutions from scratch, often using graphs to represent circuit layouts.
• Useful in the initial design stages.
Iterative Methods:
• Work to refine or improve existing partitioning solutions by iteratively adjusting boundaries
and interconnections.
• Common iterative methods include Kernighan-Lin (KL) and Fiduccia-Mattheyses (FM)
algorithms.
Deterministic vs. Probabilistic Methods:
Deterministic Methods:
• Produce consistent solutions for the same inputs, ensuring reliability and predictability.
• Example: Recursive bisection methods.
Probabilistic Methods:
• Generate different solutions for the same inputs using randomization techniques.
• Useful in exploring diverse design possibilities and avoiding local optima.
Challenges in Partitioning
1.Balancing Partition Size:
Uneven partition sizes can lead to inefficient resource utilization and increased delays.
2.Critical Path Delays:
Managing delays caused by critical paths crossing partitions is a key challenge.
3.Scalability:
As circuits grow larger, finding optimal partitioning solutions becomes computationally
expensive.
4.Boundary Conditions:
Physical constraints such as chip size and floorplan restrictions must be respected during
partitioning.
Conclusion
Partitioning in VLSI design is both an art and a science, blending logical and physical design
principles to manage complexity and enhance efficiency. By following established rules and
leveraging advanced algorithms, designers can achieve balanced and optimized partitions that
streamline the entire design and fabrication process. As VLSI systems grow in complexity,
innovative partitioning techniques will continue to play a pivotal role in pushing the boundaries
of technology.
Floorplanning in ASIC Design (Part 1): A Detailed Guide
Floorplanning serves as the cornerstone of any physical design process in ASIC (Application-
Specific Integrated Circuit) development. It involves the systematic arrangement of circuit
components to achieve high performance, efficient area utilization, and robust power and signal
integrity. Let’s explore the intricacies of floorplanning, from its inputs to key parameters and
implementation steps.
What is Floorplanning?
Floorplanning is a critical step in the physical design flow, where the physical layout of the chip
is determined. This process requires balancing multiple constraints, including performance, area,
power, and manufacturability, to create a robust and efficient chip.
Key aspects of floorplanning
Placement of I/O Pads and Macros: Proper alignment ensures efficient signal flow and minimizes
parasitic effects.
1. Design of Power and Ground Networks: Robust power distribution is crucial for reliable chip
operation.
2. Preparation for Routing: Ensuring adequate space for routing minimizes congestion and
improves timing.
The primary objective is to create a layout that satisfies the design's performance goals while
adhering to area and power constraints.
Inputs Required for Floorplanning
Before initiating floorplanning, several critical files and constraints must be prepared. These
inputs guide the placement and organization of components in the chip.
1.Netlist (.v):
• A netlist is a textual description of the chip's logical connectivity, including gates, flip-flops,
and macros.
• It defines the functional relationship between components.
2.Technology File (techlef):
• Contains details about the technology node, such as routing layers, design rules, and process-
specific parameters.
3.Timing Library Files (.lib):
• Defines the timing characteristics of standard cells, including propagation delays, setup/hold
times, and power consumption.
4.Physical Library (.lef):
• Provides physical dimensions of cells and macros, including height, width, and pin locations.
5.Synopsys Design Constraints (SDC):
• Specifies design constraints such as clock definitions, input/output timing, and multi-cycle
paths.
6.Tlu+ Files:
• Contains data for parasitic extraction, enabling accurate delay and signal integrity analysis.
Steps in Floorplanning
Once the physical design database is created using the imported netlist and associated library
files, the following steps are undertaken:
1. Die Size Estimation
➢ Core Width and Height:
• The core dimensions are calculated based on the total logic area and the required routing
space.
➢ Aspect Ratio:
• The aspect ratio determines the shape of the die and influences routing efficiency.
2. I/O Pad Placement
➢ Pad Sites Creation:
• Sites are allocated around the die boundary for placing I/O pads.
➢ Types of Pads:
• Power Pads: Deliver power to the chip.
• Ground Pads: Ensure stable grounding.
• Signal Pads: Facilitate data communication between the chip and external circuits.
Proper placement minimizes electro-migration and current-switching noise.
3. Macro Placement
➢ Manual Macro Placement:
• Suitable for designs with a few macros, where placement is guided by connectivity and timing
requirements.
➢ Automatic Macro Placement:
• Used for complex designs with numerous macros, leveraging automation tools for efficient
arrangement.
4. Standard Cell Row Creation
• Rows are created for the placement of standard cells, ensuring alignment and consistency
across the layout.
5. Power Planning (Pre-Routing)
• The initial power and ground grid is designed to ensure uniform power distribution and
minimize IR drops.
6. Adding Physical-Only Cells
• Auxiliary cells such as filler cells, decap cells, and tap cells are added to enhance chip
performance and mitigate signal noise.
7. Core and I/O Factors
• Aspect Ratio: Balances horizontal and vertical routing resources.
• Core Utilization: Maintains sufficient space for routing and timing closure.
• Cell Orientation: Ensures proper alignment for manufacturing.
• Core-to-I/O Clearance: Adequate spacing avoids routing congestion near the die boundary.
Key Floorplanning Parameters
1. Aspect Ratio
• Defines the relationship between the width and height of the die.
Aspect Ratio=Width/Height
• A well-chosen aspect ratio ensures efficient routing and minimizes delay.
2. Core Utilization
• Represents the fraction of the core area occupied by standard cells, macros, and I/O pads.
Core Utilization=(Macros Area + Standard Cell Area + Pads Area)/Total Core Area
• A typical utilization range is 70%-80%, leaving space for routing and optimizations.
3. Pad Placement
Proper pad placement ensures functional integrity and minimizes issues like electro-migration
and switching noise.
The number of power and ground pads is calculated as:
Ngnd=Itotal/Imax
where:
• Ngnd = Number of ground pads.
• Itotal = Total current (static + dynamic).
• Imax = Maximum allowable current per pad.
Challenges in Floorplanning
1.Area Optimization:
Balancing standard cell placement and routing space is critical for achieving design goals.
2.Power Integrity:
Ensuring a robust power grid minimizes voltage drops and maintains circuit reliability.
3.Signal Integrity:
Preventing crosstalk and managing switching noise is essential for timing closure.
4.Routing Congestion:
A poorly planned floorplan can lead to severe routing issues, increasing delays and design
iterations.
Conclusion
Floorplanning is more than just placing components on a die; it is the foundational step that
shapes the success of an ASIC design. A carefully executed floorplan ensures high performance,
efficient area usage, and reliable power distribution. By understanding the inputs, processes, and
challenges, designers can create optimized layouts that meet design specifications and
manufacturing constraints.
Floorplanning in ASIC Design (Part 1): A Detailed Guide
Floorplanning serves as the cornerstone of any physical design process in ASIC (Application-
Specific Integrated Circuit) development. It involves the systematic arrangement of circuit
components to achieve high performance, efficient area utilization, and robust power and signal
integrity. Let’s explore the intricacies of floorplanning, from its inputs to key parameters and
implementation steps.
What is Floorplanning?
Floorplanning is a critical step in the physical design flow, where the physical layout of the chip
is determined. This process requires balancing multiple constraints, including performance, area,
power, and manufacturability, to create a robust and efficient chip.
Key aspects of floorplanning
Placement of I/O Pads and Macros: Proper alignment ensures efficient signal flow and minimizes
parasitic effects.
1. Design of Power and Ground Networks: Robust power distribution is crucial for reliable chip
operation.
2. Preparation for Routing: Ensuring adequate space for routing minimizes congestion and
improves timing.
The primary objective is to create a layout that satisfies the design's performance goals while
adhering to area and power constraints.
Inputs Required for Floorplanning
Before initiating floorplanning, several critical files and constraints must be prepared. These
inputs guide the placement and organization of components in the chip.
1.Netlist (.v):
• A netlist is a textual description of the chip's logical connectivity, including gates, flip-flops,
and macros.
• It defines the functional relationship between components.
2.Technology File (techlef):
• Contains details about the technology node, such as routing layers, design rules, and process-
specific parameters.
3.Timing Library Files (.lib):
• Defines the timing characteristics of standard cells, including propagation delays, setup/hold
times, and power consumption.
4.Physical Library (.lef):
• Provides physical dimensions of cells and macros, including height, width, and pin locations.
5.Synopsys Design Constraints (SDC):
• Specifies design constraints such as clock definitions, input/output timing, and multi-cycle
paths.
6.Tlu+ Files:
• Contains data for parasitic extraction, enabling accurate delay and signal integrity analysis.
Steps in Floorplanning
Once the physical design database is created using the imported netlist and associated library
files, the following steps are undertaken:
1. Die Size Estimation
➢ Core Width and Height:
• The core dimensions are calculated based on the total logic area and the required routing
space.
➢ Aspect Ratio:
• The aspect ratio determines the shape of the die and influences routing efficiency.
2. I/O Pad Placement
➢ Pad Sites Creation:
• Sites are allocated around the die boundary for placing I/O pads.
➢ Types of Pads:
• Power Pads: Deliver power to the chip.
• Ground Pads: Ensure stable grounding.
• Signal Pads: Facilitate data communication between the chip and external circuits.
Proper placement minimizes electro-migration and current-switching noise.
3. Macro Placement
➢ Manual Macro Placement:
• Suitable for designs with a few macros, where placement is guided by connectivity and timing
requirements.
➢ Automatic Macro Placement:
• Used for complex designs with numerous macros, leveraging automation tools for efficient
arrangement.
4. Standard Cell Row Creation
• Rows are created for the placement of standard cells, ensuring alignment and consistency
across the layout.
5. Power Planning (Pre-Routing)
• The initial power and ground grid is designed to ensure uniform power distribution and
minimize IR drops.
6. Adding Physical-Only Cells
• Auxiliary cells such as filler cells, decap cells, and tap cells are added to enhance chip
performance and mitigate signal noise.
7. Core and I/O Factors
• Aspect Ratio: Balances horizontal and vertical routing resources.
• Core Utilization: Maintains sufficient space for routing and timing closure.
• Cell Orientation: Ensures proper alignment for manufacturing.
• Core-to-I/O Clearance: Adequate spacing avoids routing congestion near the die boundary.
Key Floorplanning Parameters
1. Aspect Ratio
• Defines the relationship between the width and height of the die.
Aspect Ratio=Width/Height
• A well-chosen aspect ratio ensures efficient routing and minimizes delay.
2. Core Utilization
• Represents the fraction of the core area occupied by standard cells, macros, and I/O pads.
Core Utilization=(Macros Area + Standard Cell Area + Pads Area)/Total Core Area
• A typical utilization range is 70%-80%, leaving space for routing and optimizations.
3. Pad Placement
Proper pad placement ensures functional integrity and minimizes issues like electro-migration
and switching noise.
The number of power and ground pads is calculated as:
Ngnd=Itotal/Imax
where:
• Ngnd = Number of ground pads.
• Itotal = Total current (static + dynamic).
• Imax = Maximum allowable current per pad.
Challenges in Floorplanning
1.Area Optimization:
Balancing standard cell placement and routing space is critical for achieving design goals.
2.Power Integrity:
Ensuring a robust power grid minimizes voltage drops and maintains circuit reliability.
3.Signal Integrity:
Preventing crosstalk and managing switching noise is essential for timing closure.
4.Routing Congestion:
A poorly planned floorplan can lead to severe routing issues, increasing delays and design
iterations.
Conclusion
Floorplanning is more than just placing components on a die; it is the foundational step that
shapes the success of an ASIC design. A carefully executed floorplan ensures high performance,
efficient area usage, and reliable power distribution. By understanding the inputs, processes, and
challenges, designers can create optimized layouts that meet design specifications and
manufacturing constraints.
Floorplanning plays a pivotal role in determining the quality of an ASIC design, directly
influencing performance, power efficiency, and area optimization. This segment explores
advanced techniques, critical concepts, best practices, and outcomes in floor planning.
Types of Floorplan Techniques
1)Abutted Design
• In abutted floorplanning, blocks are tightly packed together without any gaps.
• This technique simplifies interconnection as blocks are adjacent, reducing routing complexity.
• It is typically used for designs where minimal area and high integration are priorities.
• Advantages:
a. Reduces routing overhead.
b. Facilitates compact chip design.
• Challenges: May lead to routing congestion in complex designs.
2)Non-Abutted Design
• Introduces gaps between blocks, offering greater flexibility for routing.
• Connections between blocks are established through routing nets, accommodating designs with
intricate routing requirements.
• Advantages:
a. Avoids congestion by allocating space for routing.
b. Easier to manage thermal dissipation in larger designs.
• Challenges:Consumes more area compared to abutted designs.
3)Mixed Design
• Combines features of both abutted and non-abutted designs.
• Certain blocks are tightly packed while others have gaps, balancing area efficiency with routing
flexibility.
• Commonly employed in designs with diverse functional blocks requiring different placement
strategies.
Key Terms Related to Floorplanning
1)Standard Cell Row
• The core area is divided into uniform rows where standard cells are systematically placed.
• Rows ensure alignment, facilitating efficient routing and signal integrity.
2)Fly Lines
• Represent virtual connections between macros or between macros and IO pads.
• Act as visual guides for manual placement, highlighting interconnections.
3)Macros to IO Pin
• Describes the connection strategy between macros and IO pins for efficient signal routing.
• Ensures minimal delay and reduces routing congestion by aligning macros with their
corresponding IO pins.
4)Halo (Keep-Out Margin)
• A reserved area around macros to prevent other cells from being placed too close.
• Essential for reducing congestion and allowing space for routing.
• Improves overall signal quality and prevents layout violations near macros.
Blockages in Floorplanning
Blockages are regions within the chip where cell placement is restricted to manage congestion,
power, and routing complexities.
1.Soft Blockages
• Restricts placement of standard cells and macros but allows buffers or inverters.
• Useful during optimization, legalization, and clock tree synthesis.
2.Hard Blockages
• Prohibits any cell placement, including buffers and macros, in specified areas.
• Primarily used to avoid congestion near macro corners or sensitive areas.
• Controls power rail generation around macros to ensure proper power delivery.
3.Partial Blockages
• Limits cell density in specific regions without completely blocking placement.
• Allows designers to adjust blockage factors (e.g., reduce density to 50% instead of 100%) for
better utilization.
Guidelines for Effective Floorplanning
To achieve an optimal floorplan, adhere to these practical guidelines:
1.Macro Placement:
• Position macros near the core's periphery, aligning pins towards the center.
• Avoid placing macros in the core's center to minimize routing bottlenecks and ensure smooth
signal flow.
2.Routing Path Optimization:
• Avoid notches or irregularities in the core area that disrupt routing.
• If macros must be placed centrally, create roundabout paths to maintain connectivity.
3.Connectivity Considerations:
• Place macros with frequent communication (talking macros) near each other to reduce signal
delays and routing complexity.
• Avoid criss-crossing signal paths to prevent timing issues.
4.Halo Maintenance:
• Maintain appropriate halos around macros to provide space for routing and reduce congestion.
• Ensure halos are neither too small (causing routing issues) nor too large (wasting valuable
area).
Outputs of Floorplanning
The outcomes of a well-executed floorplanning process include:
1.Core and Boundary Area:
• Finalized dimensions of the core and its boundary, ensuring compliance with design
specifications.
2.IO Ports/Pins Placement:
• Precise positioning of input/output ports and pins, aligning with functional and routing
requirements.
3.Macros Placement:
• Accurate alignment and positioning of macros, ensuring optimal performance and minimal
routing congestion.
4.Floorplan DEF File:
• A comprehensive Design Exchange Format (DEF) file containing detailed floorplan
information for subsequent design stages.
Conclusion
Floorplanning is not merely a step in the physical design process; it is the foundation for the entire
ASIC design. By carefully choosing the appropriate floorplan technique, understanding key
concepts like halos and blockages, and adhering to best practices, designers can create a layout
that ensures high performance, efficient routing, and reduced congestion. A well-executed
floorplan is critical for achieving design objectives and laying the groundwork for downstream
processes like placement, routing, and timing analysis.
Power Planning in VLSI Design
In the past, designing VLSI circuits mainly focused on reducing chip area and maximizing speed.
However, with advancements in technology, power consumption has become the most critical
aspect, especially for devices that rely on batteries. Factors like the increased number of
transistors, faster operation, and higher leakage currents in smaller technologies make power
management an essential part of the design.
Why is Power Planning Important?
• More Transistors: Today’s chips are packed with billions of transistors, which increases
power usage.
• Faster Operations: Higher speeds mean the design needs stable power delivery to function
without errors.
• Leakage Currents: Smaller transistors lead to power leakage, wasting energy even when
the device is idle.
What is Power Planning?
Power planning ensures that all parts of a chip, such as macros, standard cells, and other
components, receive stable power. It involves designing a structure for delivering power and
ground across the entire chip.
• Power for IO Pads: IO pads already have built-in power and ground connections. These are
connected through their design.
• Power for the Core: A core ring surrounds the logic area, carrying power (VDD) and ground
(VSS).
Inside the core, power and ground stripes spread power across the logic. When these stripes form
a grid, it’s called a power mesh.
Phases of Placement
1. Pre-Placement Optimization:
• Wire Load Models (WLMs) are removed as they become inaccurate in modern designs.
• Virtual routing is used to calculate RC (Resistance-Capacitance) values, which are more
accurate and reflect the physical interconnects better than WLMs.
2. Coarse Placement:
The tool assigns approximate locations to cells based on timing, congestion, and multi-voltage
domain constraints.
During this phase:
• Cells might overlap or not align to the placement grid.
• Large blocks such as RAMs and IPs act as placement blockages, restricting standard cell
placement.
• Coarse placement provides a quick estimate for initial analysis, including congestion and
timing.
3. Legalization:
The tool adjusts cell positions to ensure:
• Cells align to the placement grid.
• Overlapping cells are repositioned to avoid overlaps.
• Timing violations introduced during coarse placement are minimized through incremental
optimizations.
4. Incremental Optimization:
• Tools resize cells, adjust driving strengths, or reposition certain cells to resolve timing or
congestion issues introduced during legalization.
Placement Constraints
To ensure the quality of placement, constraints are applied during the process:
• Placement Blockages: Areas where cells are not allowed to be placed, typically near macros
or sensitive regions.
• Placement Bounds: Define specific regions within which cells can be placed.
• Density Constraints: Ensure cell placement does not exceed a specified density, improving
routability.
• Cell Spacing Constraints: Maintain a minimum distance between cells to prevent
manufacturing defects and ensure proper routing.
Inputs and Outputs of Placement
Inputs:
• Netlist: Defines the connectivity of cells.
• Floorplan DEF: Provides the physical structure of the design, including macros, pins, and
blockages.
• Physical and Logical Libraries: Contain detailed descriptions of standard cells and their
attributes.
• Design Constraints: Specify timing, power, and area requirements.
• Technology File: Includes details about metal layers, vias, and other process-specific
parameters.
Outputs:
• Placement DEF: Updated design file containing the physical locations of all cells after
placement.
Placement Tools
Industry-Standard Tools:
1.Cadence Innovus:Widely used for high-performance and low-power designs, offering
advanced algorithms for placement and optimization.
2.Synopsys ICC2 (IC Compiler 2):Known for its efficient timing, power, and area optimization
during placement.
3.Mentor (Siemens) Calibre: Offers advanced placement features, especially for mixed-signal
and custom designs.
Open-Source Tools:
1.OpenROAD:
An open-source toolchain designed for automated RTL-to-GDSII flow. Provides placement
capabilities as part of its flow.
2.Yosys with NextPnR:
Useful for FPGA placement and routing.
3.RePlAce:
A stand-alone open-source tool for global placement, known for its scalability and efficiency.
Conclusion
Placement is a critical step in the VLSI design flow that directly impacts the chip's performance,
power consumption, and manufacturability. With advancements in technology and shrinking
geometries, placement has become more challenging but equally crucial. Leveraging industry-
standard tools like Cadence Innovus and Synopsys ICC2 or open-source tools like OpenROAD
ensures efficient and optimized placement, laying the foundation for successful routing and high-
quality designs. Through careful constraint management and iterative optimization, placement
ensures a robust and manufacturable chip design.
Placement(Part-2)
Building on the fundamental principles of placement, this section delves into more detailed
aspects of optimization techniques, congestion management, and post-placement checks, which
are essential for achieving a manufacturable and high-performance design.
Understanding Congestion
1.What is Congestion?
• Congestion occurs when the number of available routing tracks is insufficient to meet the
routing demands of a region.
2.Visualization:
• Congestion maps are used to highlight areas of high congestion.
• Colors such as red, orange, and yellow indicate varying levels of congestion severity, with red
being the most severe.
• Example: If a routing cell border shows 10/9 in light blue, it means 10 tracks are required, but
only 9 tracks are available.
3.Reasons for Congestion
• High Standard Cell Density:
✓ Overpacking cells in a small area leads to insufficient routing resources.
✓ This is common in timing-critical regions where many cells are clustered together.
• Proximity to Macros:
✓ Standard cells placed too close to macros limit the routing space available around the
macros.
• High Pin Density:
✓ High fan-in gates like AOI and OAI contribute to pin congestion, especially near macros or
block edges.
• Bad Floorplan:
✓ Poor floorplanning, such as inadequate blockages or halos, can lead to severe congestion.
• Macro Placement at the Center:
✓ Placing macros centrally limits the routing channels available for standard cells and IOs.
• Excessive IO Buffers:
✓ Buffer insertion during IO optimization often increases congestion in the core region.
4.How to Mitigate Congestion in Placement
1. Macro Placement Optimization
✓ Place macros near the boundaries of the chip instead of the center.
✓ Use sufficient halos and blockages around macros to prevent congestion in their vicinity.
2. Uniform Cell Distribution
✓ Maintain a consistent standard cell density across the design.
✓ Avoid regions with extremely high or low cell density.
3. Pin Density Management
✓ Spread high fan-in cells throughout the design.
✓ Ensure that macros and blockages are strategically placed to minimize pin congestion.
4. Improved Floorplanning
✓ Allocate sufficient routing resources during floorplanning.
✓ Introduce soft blockages to guide the placement of non-critical cells away from congested
regions.
5. Buffer Optimization
✓ Limit the number of buffers inserted in the design.
✓ Spread buffer placement evenly to avoid clustering in a single region.
6. Routing Track Allocation
✓ Reserve sufficient routing resources for critical nets early in the placement process.
✓ Use metal layers effectively to distribute congestion.
Checks After Placement
After placement, a series of checks are performed to ensure the design is ready for routing and
meets all constraints.
1. Legalization Check
• Ensures that all cells are properly aligned to the placement grid.
2. Power-Ground (PG) Connections
• Ensure uniform power delivery to avoid IR drop issues.
3. Congestion and Density Analysis
• Ensure pin density maps are within acceptable limits to avoid routing bottlenecks.
4. Timing Quality of Results (QoR)
Check for:
• Worst Negative Slack (WNS): The most significant delay violation in the design.
• Total Negative Slack (TNS): The sum of all timing violations in the design.
• Ensure there are no severe timing violations that could impact functionality.
5. Design Rule Check (DRC)
Verify that there are no violations for:
• Maximum transition limits.
• Maximum capacitance limits.
• Maximum fan-out limits.
6. Utilization Analysis
• It Ensures total utilization of the design is below the target threshold,typically around 70-80%
Conclusion
Optimization and congestion management are pivotal to achieving a robust VLSI design. By
employing advanced techniques like cloning, gate sizing, and fan-out splitting, and addressing
congestion early in the placement process, designers can create efficient and manufacturable
chips. With the support of industry-standard and open-source tools, the placement process
continues to evolve, enabling designers to meet the demands of complex and high-performance
designs.
Clock Tree Synthesis (CTS)
Clock Tree Synthesis (CTS) is a crucial phase in the physical design flow that ensures the
distribution of the clock signal to all sequential elements (flip-flops and latches) in a balanced
and efficient manner. Before CTS, the design assumes an ideal clock, meaning the clock signal
reaches all registers simultaneously without delay or skew. However, in reality, different elements
receive the clock signal at different times due to interconnect delays and variations in path
lengths. CTS addresses these issues by inserting buffers and inverters into the clock network to
achieve balanced skew and controlled insertion delay.
Importance of CTS
• Clock Distribution: Ensures all clock pins receive the clock signal.
• Clock Skew Minimization: Reduces the timing variations among sequential elements.
• Insertion Delay Control: Limits the overall delay from the clock source to the sinks.
• DRC Compliance: Ensures the design adheres to transition, capacitance, and fan-out
constraints.
• Optimized Performance: Helps in meeting hold timing requirements by proper buffer
insertion.
• Pre-CTS Stage: Clock Assumptions and Placement Considerations
Before CTS, placement optimization only considers the data paths, not the clock paths. The clock
signal is treated as an ideal input, and no modifications are made to its path during placement.
The following factors are key at this stage:
• Standard Cell and Macro Placement: Placement provides the exact positions of all sequential
elements that need the clock signal.
• Ideal Clock: A single ideal clock source drives all clock sinks (sequential elements) without
considering skew or insertion delay.
• Data Path Optimization: Buffer insertion, gate sizing, and other optimizations are applied to
data paths but not the clock path.
• Post-Placement Timing Analysis: Hold timing violations are usually ignored before CTS
because the clock signal is still ideal.
Clock Tree Synthesis (CTS) Process
CTS builds a structured clock network using buffers and inverters, ensuring balanced skew and
optimal insertion delay. The CTS process includes the following steps:
1. Inputs Required for CTS
To construct an efficient clock tree, several input files and constraints are needed:
1. Placement DEF (Design Exchange Format): Contains the physical placement information of
standard cells and macros.
2. Timing Constraints (SDC - Synopsys Design Constraints): Specifies the target clock
latency, skew, and other constraints.
3. Buffer/Inverter Libraries: Defines the permissible buffers and inverters used for building the
clock tree.
4. Clock Source and Sink Information: Identifies the clock origin and all clock-receiving
elements (flip-flops, latches, etc.).
5. Clock Tree Design Rule Constraints (DRC): Includes:
• Maximum transition limit
• Maximum capacitance limit
• Maximum fan-out limit
• Maximum buffer levels
6.Non-Default Routing (NDR) Rules: Ensures clock nets are routed with wider metal layers
and spacing to mitigate crosstalk.
7.Routing Metal Layers for Clock Signals: Specifies which metal layers should be used for
routing clock signals.
2. CTS Execution Steps
The clock tree synthesis process consists of the following steps:
Step 1: Clock Tree Construction
• The tool inserts buffers and inverters in a hierarchical manner to build a balanced clock tree.
• The clock tree follows a buffer-tree structure, where multiple levels of buffers distribute the
clock signal.
Step 2: Skew and Latency Optimization
• Skew refers to the difference in clock arrival times between two registers. The goal is to
minimize skew to ensure synchronous operation.
• Latency is the total delay from the clock source to a register’s clock pin.
• The CTS algorithm balances the skew while keeping the insertion delay within limits.
Step 3: Clock Tree Optimization
Buffers and inverters are adjusted to improve the clock tree performance.
The process ensures:
• Clock paths remain balanced.
• Timing violations are minimized.
• Design rule constraints are met.
Step 4: Post-CTS Timing Analysis
After CTS, a new timing analysis is performed to assess:
• Hold violations (since data arrival times change after CTS adjustments).
• Clock path optimization to meet timing constraints.
• Congestion analysis due to added clock buffers.
3. Outputs of CTS
After the clock tree is built, the following reports are generated:
• CTS DEF File: Updated placement file with clock tree buffers and inverters.
• Latency and Skew Report: Summary of insertion delays and skew across all clock sinks.
• Clock Structure Report: Details of the hierarchical clock tree structure.
• Timing QoR Report: Evaluates the quality of results post-CTS.
Primary Targets of CTS:
1. Skew Minimization: Ensures minimal timing variations between clock arrival times at
different sequential elements.Helps avoid setup and hold violations.
2. Insertion Delay Control: Manages clock signal delays to ensure synchronous operation.
Affects overall timing performance.
Effects of CTS on the Design
While CTS significantly improves clock distribution, it also introduces certain challenges:
Increased Congestion:
• The addition of clock buffers may lead to routing congestion.
• Buffer placement can affect nearby signal nets.
Cell Movements:
• Non-clock cells may be displaced to accommodate the clock tree buffers.
• May cause changes in timing and congestion in previously optimized areas.
New Timing Violations:
• Hold violations may appear due to modified clock delays.
• New transition/capacitance violations can arise due to added buffers.
Conclusion
Clock Tree Synthesis is a vital step in physical design that ensures robust and efficient clock
distribution. It transforms an ideal clock network into a practical, optimized structure while
balancing skew and minimizing insertion delay. Post-CTS optimization steps are necessary to
address congestion, timing violations, and routing challenges. Proper CTS implementation
significantly impacts the overall chip performance, power consumption, and manufacturability,
making it one of the most crucial stages in the VLSI design flow.
Clock Tree Synthesis (CTS) is a critical phase in VLSI Physical Design, where the goal is to
distribute the clock signal efficiently to all sequential elements while maintaining minimal skew
and balanced insertion delay. However, completing CTS is not the end—it requires several post-
CTS checks and optimizations to ensure that the design meets timing, congestion, and power
constraints.
Post-CTS Checks: Ensuring a Robust Clock Network
Once CTS is completed, several reports and design checks must be reviewed:
1. Latency Report Analysis
Is the skew minimized?
• Clock skew (the difference in clock arrival times between sequential elements) should be as
small as possible.
Is the insertion delay balanced?
• The insertion delay (time taken for the clock signal to reach the sink pins from the clock
source) should be uniform across different paths to prevent setup and hold violations.
2. Quality of Results (QoR) Report Analysis
Has the timing (especially HOLD) been met?
• After CTS, hold violations become more significant as buffers and inverters are added to the
clock tree.
If timing is not met, what are the causes?
• Possible reasons include high skew, improper constraints, poor clock tree balancing, or
excessive buffering.
3. Utilization & Congestion Report Analysis
Are standard cell utilizations acceptable?
• CTS adds buffers and inverters, which can increase utilization. Overuse of buffers may cause
congestion issues.
Check for global route congestion
• Overloaded clock nets can cause routing congestion that affects signal nets.
4. Placement Legality Check
• Ensure that buffers and inverters added during CTS do not cause placement violations.
• Are any cells overlapping? If yes, re-optimization may be needed.
5. Constraint Verification
• Are the false paths, asynchronous paths, half-cycle paths, and multi-cycle paths properly
constrained?
• If these constraints are missing, timing violations may appear artificially, leading to incorrect
optimization.
Clock Endpoints in CTS
When CTS is performed, the EDA tool identifies and categorizes clock endpoints into different
types. These endpoints define how the clock network is optimized.
1. Sink Pins (Balancing Pins)
• Sink pins are primary clock endpoints that are considered in delay balancing.
• The tool assigns an insertion delay of zero to all sink pins.
• Used in calculations for skew reduction and delay balancing.
Examples:
• Clock pin on a sequential cell (e.g., Flip-flops, Registers).
• Clock pin on a macro cell (e.g., Memory macros, PLLs).
2. Ignore Pins
• Ignore pins are also clock endpoints, but they are excluded from clock tree timing
calculations.
• These pins do not contribute to skew or insertion delay calculations.
Examples:
• Source pins of a clock tree in the fanout of another clock.
• Non-clock input pins of sequential elements.
• Output ports.
3. Floating Pins
• Floating pins are like stop pins, but they consider internal macro delays within the clock path.
4. Exclude Pins
• These pins are ignored only for clock balancing, but the CTS tool still fixes the design rule
constraints (DRC).
5. Nonstop Pins
• These pins allow the clock tree to continue tracing against default behavior.
• Used in cases where divider clocks or sequential elements require clock propagation beyond
standard rules.
Why Clock Routes Are Given Higher Priority Than Signal Nets?
The clock tree is not routed like normal signals—it is given a higher priority because:
• Clock propagation happens after placement to get accurate delay and skew estimation.
• The clock network is the most frequently switching signal, leading to dynamic power
dissipation.
• Clock tree needs to be routed before signal nets to ensure minimal skew and delay
mismatches.
• By optimizing clock routing first, signal nets can then be routed efficiently around the clock
tree.
CTS Optimization Techniques
Once CTS is completed, several optimization techniques are applied to improve its performance
and robustness:
1. Buffer & Gate Sizing
• Adjusting buffer and inverter sizes to balance delay and minimize skew.
2. Buffer Relocation
• Moving buffers to better locations to reduce capacitance and resistance effects.
3. High Fanout Net (HFN) Synthesis
• Handling high-fanout clock nets by inserting buffers to prevent large delays.
4. Delay Insertion
• Adding buffers to equalize insertion delays and balance the clock arrival time.
5. Fixing Max Transition & Capacitance Violations
• Ensuring that the clock signal transition time and capacitance loading are within acceptable
limits.
6. Fixing Max Fanout Violations
• Managing fanout load balancing by adding repeaters or extra buffers to optimize distribution.
7. Minimizing Disturbances to Other Cells
• Ensuring that CTS optimizations do not negatively impact data paths and signal nets.
Challenges in CTS & Their Solutions
Challenge: High Skew
• Solution: Use buffer balancing, delay insertion, and optimized tree structures to reduce skew.
Challenge: Excessive Clock Buffer Insertion
• Solution: Use HFN synthesis to minimize unnecessary buffers.
Challenge: Congestion Due to Clock Routing
• Solution: Perform early congestion analysis and optimize buffer placement to spread the
load.
Challenge: Hold Violations After CTS
• Solution: Apply hold fixing techniques like delay padding and gate sizing.
Conclusion & Key Takeaways
• CTS is not just about building a clock tree—it is about ensuring timing closure, minimizing
skew, and optimizing power and congestion.
• Post-CTS checks such as latency analysis, utilization, congestion, and placement legality are
crucial.
• Different types of clock endpoints (sink pins, ignore pins, floating pins, exclude pins) help
define clock optimization rules.
• Clock routing is prioritized over signal nets due to its impact on power and timing.
• Optimization techniques like buffer sizing, fanout balancing, delay insertion, and congestion
reduction help refine CTS.
Routing in Physical Design
Routing is a crucial phase in VLSI Physical Design, where the physical connections between
various components, such as standard cells, macros, and input/output (I/O) ports, are established
according to design constraints and manufacturing rules. It plays a key role in determining the
overall performance, power consumption, and manufacturability of an integrated circuit (IC).
After Placement and Clock Tree Synthesis (CTS), routing ensures that all nets are correctly
connected while maintaining timing, congestion, and design rule constraints. This process
requires careful optimization to achieve the best Quality of Results (QoR) in terms of timing
closure, signal integrity, and power distribution.
Inputs to Routing
Before initiating the routing phase, several essential files and constraints must be provided to
ensure that the process adheres to the design specifications and meets timing requirements. The
primary inputs for routing are as follows:
1. Netlist:- The netlist contains the logical connectivity between standard cells, macros, and I/O
ports. It serves as a blueprint for routing the signals across the IC.
2. LEF/Technology File:- The Library Exchange Format (LEF) or technology file defines the
physical and electrical characteristics of the standard cells and metal layers. This includes:
• Metal layers and their resistivity
• Via definitions and routing rules
• Spacing constraints and width limitations
3. DEF/UTF+ Files:-The Design Exchange Format (DEF) or UTF+ files contain the design
layout, standard cell placements, and macro locations before routing. These files serve as the
starting point for the routing tool.
4. SDC File (Synopsys Design Constraints):-The SDC file contains critical timing
constraints such as:
• Clock definitions
• Input and output delays
• Timing budgets for various paths
Ensuring that the routing adheres to the constraints specified in the SDC file is essential for
achieving timing closure.
5. Timing Budget for Critical Nets
High-speed and latency-sensitive signals require dedicated routing paths to meet setup and hold
time constraints. The timing budget ensures that these critical nets receive appropriate attention
during routing.
Outputs of Routing
Upon completion of the routing phase, several key files are generated that are essential for the
sign-off process, verification, and tape-out preparation. These include:
1. Geometric Layout of All Nets (.GDS)
• The Graphic Data System (GDS) file contains the final routed metal layers and
interconnections.
• It is used for fabrication and is one of the primary deliverables sent to the foundry.
2. Standard Parasitic Exchange Format (SPEF) File
• The SPEF file captures the resistance (R), capacitance (C), and inductance (L) of the routed
nets.
• It is essential for post-route Static Timing Analysis (STA) to ensure that routing parasitics do
not cause timing violations.
3. Updated SDC File
• After routing, the SDC file is updated to reflect changes in clock latencies, delays, and
additional constraints that emerged during the process.
• These outputs are used in subsequent sign-off analysis, Design Rule Check (DRC), and
timing verification to ensure the design is ready for manufacturing.
Checklist Before Routing
Before initiating routing, several critical checks must be performed to ensure a smooth and
efficient process. The pre-routing checklist includes:
1. Placement Completed:- All standard cells and macros must be placed in their final
positions. Any placement congestion must be resolved to avoid routing issues.
2. Clock Tree Synthesis (CTS) Completed:- The clock network must be built and
optimized to minimize skew and insertion delay. Improper CTS may lead to significant timing
violations post-routing.
3. Power and Ground (P/G) Nets Routed:- The power delivery network (PDN) must be
implemented before signal routing to ensure stable voltage levels across the design.
4. Estimated Congestion – Acceptable :- Routing congestion must be analyzed to prevent
overlapping routes and design rule violations.
5. Estimated Timing – Acceptable (~0 ns Slack):- Before routing, the estimated slack
should be within acceptable limits to prevent excessive timing violations.
6. Estimated Maximum Capacitance/Transition – No Violations:- Routing must not
exceed the maximum capacitance and transition limits set by the technology constraints.
Types of Routing
Routing is performed in multiple stages, each focusing on a specific set of nets and design
constraints. The different types of routing include:
1. Power Routing
• Establishes power (VDD) and ground (VSS) connections to distribute power across the
design.
• Uses thicker metal layers to handle higher current loads and reduce IR drop.
• Ensures proper electromigration control to improve long-term reliability.
2. Clock Routing
• Routes the clock network while maintaining minimal skew and controlled insertion delay.
• Ensures that all sequential elements receive a synchronized clock signal.
• Requires shielding and spacing techniques to minimize crosstalk and interference.
3. Signal Routing
• Connects standard cells as per the netlist using available metal layers.
• Follows design rules such as minimum spacing, layer restrictions, and via constraints.
• Avoids short circuits, antenna violations, and excessive congestion.
4. Critical Routing
• Targets high-speed and timing-sensitive paths such as data buses, high-frequency signals,
and control logic paths.
• Uses wider metal traces and shielding techniques to minimize resistance and capacitance.
• Ensures that setup and hold timing is met for critical nets.
Conclusion
Routing is one of the most complex and optimization-intensive phases in VLSI Physical Design.
It involves:
• Connecting all components while following design constraints.
• Minimizing congestion, timing violations, and power issues.
• Ensuring signal integrity and manufacturability.
The next step after Routing is sign-off analysis, where various Design Rule Checks (DRC),
Electrical Rule Checks (ERC), and Timing Analysis are performed to validate the final layout.
Routing is one of the most critical steps in VLSI Physical Design, where electrical connections
between different components of an integrated circuit (IC) are established using metal
interconnects. The goal of routing is to ensure that all signals are connected efficiently while
minimizing wire length, reducing congestion, and adhering to design rules for manufacturability.
Routing is performed in multiple stages to manage the complexity of modern designs. This article
explores the various stages of routing, their importance, challenges, and final verification steps.
Why Is Routing Important in VLSI?
Ensures Electrical Connectivity:
Routing creates metal interconnections between different circuit components such as standard
cells, macros, IO pads, and power/ground networks.
Impacts Performance and Power:
The routing quality affects signal delay, power consumption, and overall chip performance. Poor
routing can lead to excessive resistance, capacitance, and signal integrity issues.
Reduces Congestion and Design Violations:
Efficient routing minimizes wire congestion, preventing design rule violations (DRC errors) such
as shorts, spacing violations, and antenna effects.
Optimizes Manufacturing Yield:
Adhering to foundry design rules ensures that the chip can be successfully manufactured without
defects.
Stages of Routing
1. Global Routing
Global Routing is the first stage of routing, where the tool determines an approximate path for
each net without making actual metal connections. Instead, the design is divided into smaller
regions called Global Routing Cells (GCells), and the tool assigns a high-level routing path to
these cells.
Key Tasks in Global Routing:
1.Dividing the design into routing tiles
• The design is partitioned into a grid of GCells.
• Each GCell contains horizontal and vertical routing resources.
2.Assigning nets to routing layers
• Determines which metal layers will be used for each signal.
• Ensures that critical nets have shorter, less resistive paths.
3.Minimizing wirelength and congestion
• Optimizes the total wirelength to reduce resistance and delay.
• Balances congestion across different routing regions.
4.Identifying congested areas
• Congested areas are identified where multiple signals compete for the same routing
resources.
• Helps in planning design modifications to improve routability.
Limitations of Global Routing:
• Does not perform actual metal connections
• Does not resolve design rule violations
• Only provides an estimate of congestion and wirelength
2. Track Assignment
Once Global Routing determines the path for each net, Track Assignment allocates specific tracks
on each metal layer for routing. It ensures that signals are evenly distributed and overlapping
wires are minimized.
Key Tasks in Track Assignment:
1.Assigning horizontal and vertical tracks
• Tracks are assigned based on the available metal layers.
• Horizontal tracks are placed on even metal layers, and vertical tracks on odd metal layers
(preferred routing directions).
2.Resolving overlapping wires
• Nets that overlap are rerouted to different tracks.
• Helps prevent routing congestion and improves manufacturability.
3.Replacing global routes with actual metal paths
• Converts approximate paths (from Global Routing) into real metal interconnects.
Challenges in Track Assignment:
• Not all DRC violations are resolved
• Signal integrity (SI) and Crosstalk issues may still exist
• Some nets may still need rerouting due to congestion
3. Detailed Routing
Detailed Routing is the most critical stage of routing where actual metal connections are placed
on the chip layout. It follows the routing plan laid out in Global Routing and Track Assignment
but ensures that all design rule constraints are met.
Key Tasks in Detailed Routing:
Placing metal wires
The router determines the exact path for each wire, ensuring that all connections are completed.
• Resolving Design Rule Violations (DRC)
• Fixes spacing violations, shorts, and antenna effects.
• Ensures that all routed wires follow foundry-specific DRC constraints.
Connecting Standard Cells, IO Pads, and Macros
• Routes signals to their respective endpoints (macros, standard cells, IO pads).
Optimizing Signal Integrity (SI)
• Reduces crosstalk between neighboring signals.
• Ensures that high-speed signals are routed efficiently.
Minimizing Timing Violations
• Ensures that signals meet setup and hold time requirements.
• Critical nets are assigned shorter, less resistive paths.
Challenges in Detailed Routing:
• High routing complexity in dense designs
• DRC and Timing violations require multiple iterations to fix
• Routing congestion can still cause delays
4. Search and Repair
After the first pass of Detailed Routing, a Search and Repair process is executed to identify and
fix remaining routing violations.
Key Tasks in Search and Repair:
Locating Shorts and Spacing Violations
• The tool scans the design for overlapping wires, incorrect spacing, and routing conflicts.
Fixing Violations Through Rerouting
• Problematic nets are rerouted to alternative paths.
Optimizing Final Routing for Manufacturability
• Ensures that the design is DRC-clean and sign-off ready.
5. Post-Routing Checklist
Before finalizing the routing, a post-routing checklist is performed to verify that all constraints
are met:
Special Cells Insertion:
• Filler cells and ECO cells are inserted to maintain power continuity
Final Routing Utilization Analysis:
• Total metal layer usage is analyzed to prevent excessive congestion.
Power Analysis:
• IR drop and Electromigration checks are performed.
Timing Analysis:
• Ensures that setup and hold timing constraints are met.
Design Rule Checks (DRC):
• Ensures that the layout is DRC clean and ready for tape-out.
Timing Closure in VLSI Design
Timing closure is one of the most crucial steps in VLSI physical design, ensuring that a circuit
meets all timing constraints across various process, voltage, and temperature (PVT) conditions.
The primary goal of timing closure is to eliminate setup violations, hold violations, clock skew,
and signal propagation delays while optimizing for performance, power, and area (PPA).
Without achieving timing closure, a chip might not function as intended, leading to functional
failures, degraded performance, higher power consumption, or even silicon re-spins, which are
costly and time-consuming.
2. Merchant Foundries
Merchant foundries, also known as pure-play foundries, specialize solely in the fabrication of
semiconductor devices designed by other companies. They provide manufacturing services to
fabless companies and other clients, operating large-scale foundry facilities to achieve economies
of scale.
Key Characteristics:
• Fabrication-focused: These companies excel in the manufacturing process, continually
upgrading their facilities to produce cutting-edge semiconductor technologies.
• Multi-Client Business: Merchant foundries serve a diverse client base, maximizing their
foundries' utilization and efficiency.
• Advanced Technology: They often lead in process technology advancements, providing
clients with access to the latest manufacturing techniques.
Examples:
• TSMC (Taiwan Semiconductor Manufacturing Company): The largest and most advanced
merchant foundry, serving clients like Apple, Nvidia, and AMD.
• UMC (United Microelectronics Corporation): Another significant player in the foundry
market, offering a wide range of manufacturing services.
• GlobalFoundries (GF): Provides specialized fabrication services, catering to various
semiconductor companies.
3. Integrated Device Manufacturers (IDMs)
Integrated Device Manufacturers (IDMs) manage both the design and fabrication of
semiconductor devices within the same company. This vertical integration allows them to control
the entire production process, from the initial concept to the final product.
Key Characteristics:
• Vertical Integration: IDMs handle every aspect of semiconductor production, ensuring tight
coordination between design and manufacturing.
• Efficiency and Control: Owning the entire process can lead to more efficient production and
better optimization of resources.
• Innovation and Quality: IDMs can rapidly implement design changes and innovations,
maintaining high standards of quality throughout the production cycle.
Examples:
• Intel: A pioneer in the semiconductor industry, Intel designs and manufactures its own
processors, ensuring seamless integration between design and fabrication.
• Samsung: As a major IDM, Samsung produces a wide range of semiconductor products, from
memory chips to system-on-chips (SoCs), using its own fabrication facilities.
Conclusion
Understanding the economics of IC design is essential for making informed decisions about
which design approach to use based on production volume and cost constraints. Standard-cell
based design is more cost-effective for large volume production due to its lower variable costs,
despite the higher initial fixed costs. Conversely, FPGA-based design is better suited for small
volume production, where the lower fixed costs offset the higher variable costs. By carefully
considering these factors, semiconductor companies can optimize their production processes and
achieve cost-effective manufacturing.
Figures of Merit (FoMs) of ICs
When evaluating the effectiveness and efficiency of an integrated circuit (IC), various metrics,
known as Figures of Merit (FoMs), are used to assess its "goodness." These FoMs help designers
and engineers understand and optimize the key attributes of ICs. The primary FoMs are Power,
Performance, and Area (PPA), but other important metrics also play a crucial role. Here’s a
detailed look at these figures of merit:
The PPA measure is the most common way to evaluate ICs. Each of these metrics provides
insights into different aspects of the IC’s performance and efficiency.
1. Power
Definition: Power consumption in an IC is the sum of static and dynamic power.
• Static Power: Power consumed when the IC is idle, mainly due to leakage currents.
• Dynamic Power: Power consumed when the IC is active, primarily due to charging and
discharging of capacitors during switching.
Importance: Power efficiency is crucial for battery-operated devices and helps in thermal
management and reducing energy costs.
Example: A processor that consumes 1 watt of power.
2. Performance
Definition: Performance is typically measured by the maximum frequency at which the IC
operates reliably, often represented in gigahertz (GHz).
Importance: Higher performance translates to faster processing speeds and better overall
functionality in computing tasks.
Example: An IC that operates at a maximum frequency of 2.0 GHz.
3. Area
Definition: Area refers to the physical size of the die, measured in square millimeters (mm²).
Importance: Smaller area can reduce material costs and allow for more chips per wafer,
improving yield and reducing overall costs.
Example: An IC that occupies 1 mm² of die area.
1. Testability
Definition: The ease with which an IC can be tested for defects and functionality.
Importance: Better testability ensures higher reliability and lower production costs by
identifying faults early in the manufacturing process.
2. Reliability
Definition: The ability of an IC to perform its intended function over a specified period under
specified conditions.
Importance: High reliability is essential for critical applications, ensuring long-term
performance without failure.
3. Schedule
Definition: The timeline required to design, fabricate, and bring an IC to market.
Importance: Faster time-to-market can provide a competitive advantage and meet market
demands promptly.
Quality of Result (QoR) Measure
Figures of Merit are collectively known as the Quality of Result (QoR) measures. These metrics
help determine the overall success of an IC design. However, improving one measure often
requires trade-offs with others:
Trade-offs: Enhancing performance may increase power consumption or area. Similarly,
reducing area might impact performance or power efficiency.
Optimization: Achieving the optimal FoM is a complex task, often involving balancing various
metrics to meet specific design goals.
Feasible Solutions: The goal of the design flow is to find a feasible solution with acceptable
FoM, even if the mathematical optimum is rarely known or achieved.
Conclusion
Evaluating ICs using Figures of Merit (FoMs) like Power, Performance, Area (PPA), along with
other important metrics such as testability, reliability, and schedule, provides a comprehensive
understanding of their efficiency and effectiveness. Balancing these metrics to achieve an optimal
design is crucial in the competitive semiconductor industry. By understanding and optimizing
these FoMs, designers can create ICs that meet the demands of modern technology while
maintaining cost-effectiveness and high performance.
For Choosing my Book