Memory Allocation Techniques | Mapping Virtual Addresses to Physical Addresses
Last Updated :
24 May, 2022
Prerequisite : Requirements of Memory Management System, Logical and Physical Address
Memory Allocation Techniques:
To store the data and to manage the processes, we need a large-sized memory and, at the same time, we need to access the data as fast as possible. But if we increase the size of memory, the access time will also increase and, as we know, the CPU always generates addresses for secondary memory, i.e. logical addresses. But we want to access the main memory, so we need Address translation of logical address into physical address.
The main memory interacts with both the user processes and the operating system.So we need to efficiently use the main memory.Main memory is divided into non-overlapping memory regions called partitions.
The main memory can be broadly allocated in two ways -
- Contiguous memory allocation
- Non-Contiguous memory allocation
Contiguous memory allocation can be categorized into two ways :
- Fixed partition scheme
- Variable partition scheme.
Different Partition Allocation methods are used in Contiguous memory allocations -
- First Fit
- Best Fit
- Worst Fit
- Next Fit
Non-Contiguous memory allocation can be categorized into many ways :
- Paging
- Multilevel paging
- Inverted paging
- Segmentation
- Segmented paging
MMU(Memory Management Unit) :
The run time mapping between Virtual address and Physical Address is done by a hardware device known as MMU.
In memory management, the Operating System will handle the processes and move the processes between disk and memory for execution . It keeps track of available and used memory.
MMU scheme :
CPU------- MMU------Memory
Dynamic relocation using a relocation register.- CPU will generate logical address for eg: 346
- MMU will generate a relocation register (base register) for eg: 14000
- In memory, the physical address is located eg:(346+14000= 14346)
The value in the relocation register is added to every address generated by a user process at the time the address is sent to memory. The user program never sees the real physical addresses. The program can create a pointer to location 346, store it in memory, manipulate it, and compare it with other addresses—all like the number 346.
The user program generates only logical addresses. However, these logical addresses must be mapped to physical addresses before they are used.
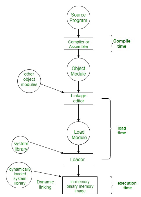
Address binding :
Address binding is the process of mapping from one address space to another address space. Logical address is an address generated by the CPU during execution, whereas Physical Address refers to the location in the memory unit(the one that is loaded into memory).The logical address undergoes translation by the MMU or address translation unit in particular. The output of this process is the appropriate physical address or the location of code/data in RAM.
An address binding can be done in three different ways :
Compile Time –
If you know that during compile time, where process will reside in memory, then an absolute address is generated. i.e The physical address is embedded to the executable of the program during compilation. Loading the executable as a process in memory is very fast. But if the generated address space is preoccupied by other processes, then the program crashes and it becomes necessary to recompile the program to change the address space.
Load time –
If it is not known at the compile time where the process will reside, then a relocatable address will be generated. The loader translates the relocatable address to an absolute address. The base address of the process in main memory is added to all logical addresses by the loader to generate an absolute address. In this, if the base address of the process changes, then we need to reload the process again.
Execution time -
The instructions are in memory and are being processed by the CPU. Additional memory may be allocated and/or deallocated at this time. This is used if a process can be moved from one memory to another during execution(dynamic linking-Linking that is done during load or run time). e.g – Compaction.

Mapping Virtual Addresses to Physical Addresses :
In Contiguous memory allocation mapping from virtual addresses to physical addresses is not a difficult task, because if we take a process from secondary memory and copy it to the main memory, the addresses will be stored in a contiguous manner, so if we know the base address of the process, we can find out the next addresses.
The Memory Management Unit is a combination of 2 registers -
- Base Register (Relocation Register)
- Limit Register.
Base Register - contains the starting physical address of the process.
Limit Register -mentions the limit relative to the base address on the region occupied by the process.
The logical address generated by the CPU is first checked by the limit register, If the value of the logical address generated is less than the value of the limit register, the base address stored in the relocation register is added to the logical address to get the physical address of the memory location.
If the logical address value is greater than the limit register, then the CPU traps to the OS, and the OS terminates the program by giving fatal error.

In Non Contiguous Memory allocation, processes can be allocated anywhere in available space. The address translation in non-contiguous memory allocation is difficult.
There are several techniques used for address translation in non contiguous memory allocation like Paging, Multilevel paging, Inverted paging, Segmentation, Segmented paging. Different data structures and hardware support like TLB are required in these techniques.
Explore
OS Basics
Process Management
Memory Management
I/O Management
Important Links