PRINT HELLO WORLD 10 TIMES
This problem is also solved using the loop concept. We take a variable
count and set it to zero. Then we print "Hello World" and increment count by
1.
i.e., count = count + 1
Next we check if count is less than 10. If this is TRUE then we again print
"Hello World" and increment the variable count. On the other hand if the
condition if FALSE then we will stop.
Algorithm (in simple English)
1. Initialize count = 0 (PROCESS)
2. Print Hello World (I/O)
3. Increment count by 1 (PROCESS)
4. Is count < 10 (DECISION)
5. If count = 10, STOP
CALCULATE THE INTEREST OF A BANK DEPOSIT
Algorithm:
•Step 1: Input amount,
•Step 2: Input years,
•Step 3: Input rate,
•Step 4: Calculate the interest with formula "Interest=Amount*Years*Rate/100
•Step 5: Print interest,
DETERMINE WHETHER A TEMPERATURE
IS BELOW OR ABOVE THE FREEZING
POINT
Algorithm:
Step 1: Input temperature,
Step 2: If it is less than 32, then print "below freezing
point", otherwise print "above freezing point"
DRAW A FLOWCHART TO LOG IN TO FACEBOOK
ACCOUNT
This problem can be solved in many ways so, we will encourage you to think and draw a
flowchart for this problem using your imagination.
To log in to facebook account we first enter the facbook URL www.facebook.com in our
browser like Google, Firefox, Safari, Internet Explorer etc. This request is sent to the
facebook server and it responds by sending us the home page of facebook.
Next, we enter our registered Email ID and Password and click the Login button.
Then our login credential is checked. If it is correct, we are show our profile. On the other
hand, if the login credential is wrong then an error occurs and we are prompted to re-enter
our Email ID and Password.
Algorithm (in simple English)
1. Enter www.facebook.com in your browser. (I/O)
2. facebook Home page loads (PROCESS)
3. Enter your Email ID and Password (I/O)
4. Is Email ID and Password Valid (DECISION)
5. Display Account
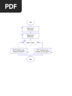
Determine Whether A Student Passed the
Exam or Not:
Algorithm:
•Step 1: Input grades of 4 courses M1, M2, M3 and M4,
•Step 2: Calculate the average grade with formula
"Grade=(M1+M2+M3+M4)/4"
•Step 3: If the average grade is less than 60, print "FAIL",
else print "PASS".
COUNT AND PRINT FROM 1 TO 10
Algorithm:
Step 1: Input Low(1), High(10)
Step 2: Count = 1
Step 4: While (Count £ High)
Repeat steps 4 through 6
Step 5: Print Count
Step 6: Count = Count + 1