- LISP Tutorial
- LISP - Home
- LISP - Overview
- LISP - Environment
- LISP - REPL
- LISP - Program Structure
- LISP - Basic Syntax
- LISP - Data Types
- Lisp Macros
- LISP - Macros
- LISP - Backquote and Comma
- LISP - Code Generation Using Macro
- LISP - Variable Capture and Hygienic macro
- LISP - Scope and Binding
- LISP - Macro Writing Style
- LISP - Macro Characters
- LISP - Read-Time Macros
- LISP - Compiler Macros
- LISP - Uses of Macros
- Lisp Functions
- LISP - Functions
- LISP - Functions vs Macros
- LISP - Calling Function using funcall
- LISP - Calling Function using apply
- LISP - Closures
- LISP - Functions as Arguments
- LISP - Functions as Return Values
- LISP - Recursion
- LISP - Built-in Functions
- Lisp Predicates
- LISP - Predicates
- LISP - Generic Data Type Predicates
- LISP - Specific Data Type Predicates
- LISP - Equality Predicates
- LISP - Numeric Predicates
- LISP - Comparison Predicates
- LISP - Logical Predicates
- LISP - List Predicates
- LISP - Custom Predicates
- LISP - Chaining Predicates
- Lisp Arrays
- LISP - Arrays
- LISP - Adjustable Arrays
- LISP - Fill Pointers in Arrays
- LISP - Specialized Arrays
- LISP - Arrays Properties
- LISP - Iterating over Arrays
- LISP - Multidimensional Arrays
- LISP - Row-Major Order
- Lisp Strings
- LISP - Strings
- LISP - String Concatenation
- LISP - String Comparison
- LISP - String Case Conversion
- LISP - String Trimmimg
- LISP - String Searching
- LISP - Getting Substring
- LISP - String Replacement
- LISP - Sorting Strings
- LISP - Merging Strings
- LISP - Accessing Characters of String
- LISP - String length
- LISP - Escape Sequences
- Lisp Sequences
- LISP - Sequences
- LISP - Accessing Element of Sequence
- LISP - Sequence length
- LISP - Getting Subsequence
- LISP - Search Element in Sequence
- LISP - Sequence Concatenation
- LISP - Reversing a Sequence
- LISP - Mapping Sequence Element
- LISP - position of Element
- LISP - Remove an Element
- LISP - Sort Sequence
- LISP - Merge Sequences
- LISP - every function
- LISP - some function
- LISP - notany function
- LISP - notevery function
- Lisp Lists
- LISP - Lists
- LISP - Accessing Elements of Lists
- LISP - Modifications to Lists
- LISP - Using mapcar on List
- LISP - Using mapc on List
- LISP - Using reduce on List
- LISP - Removing elements from List
- LISP - Reversing a List
- LISP - Sorting a List
- LISP - Searching a List
- LISP - List vs Vectors
- LISP - Matrix Multiplication
- Lisp Vectors
- LISP - Vectors
- LISP - Creating Vectors
- LISP - Accessing Elements of Vectors
- LISP - Modifications to Vectors
- LISP - Adjustable Vectors
- LISP - Specialized Vectors
- LISP - Vector Functions
- Lisp Set
- LISP - Set
- LISP - Adding elements to the Set
- LISP - Getting SubSet from a Set
- LISP - Set Difference
- LISP - Set Exclusive OR
- LISP - Set Intersection
- LISP - Set Union
- LISP - Representing Set with HashTable
- LISP - List as Set vs HashTable as Set
- Lisp Tree
- LISP - Tree
- LISP - Recursive Traversal
- LISP - Inorder Traversal
- LISP - Preorder Traversal
- LISP - Postorder Traversal
- LISP - Depth First Traversal
- LISP - Modifying Tree
- LISP - Search Tree
- LISP - Binary Tree
- Lisp Hash Table
- LISP - Hash Table
- Adding Values to Hash Table
- Removing Values from Hash Table
- Updating Values of Hash Table
- Iterating Hash Table Entries
- Searching key in HashTable
- Checking Size of HashTable
- Using Custom Equality Check
- Lisp - Input − Output
- LISP - Input − Output
- LISP - Streams
- LISP - Reading Data from Streams
- LISP - Writing Data to Streams
- LISP - File I/O
- LISP - String I/O
- LISP - Formatting with Format
- LISP - Interactive I/O
- LISP - Error Handling
- LISP - Binary I/O
- Lisp - Structures
- LISP - Structures
- LISP - Accessors and Mutators
- LISP - Structure Options
- LISP - Structure Types
- LISP - Applications and Best Practices
- Lisp - CLOS
- LISP - CLOS
- Lisp - Objects
- LISP - Class
- LISP - Slots and Accessors
- LISP - Generic Functions
- LISP - Class Precedence
- LISP - Metaobject Protocol
- LISP - Multimethods
- LISP - Multiple Inheritance
- LISP - Method Combinations
- LISP - Method Combinations
- LISP - :before Method Combination
- LISP - :primary Method Combination
- LISP - :after Method Combination
- LISP - :around Method Combination
- LISP - + Method Combination
- LISP - and Method Combination
- LISP - append Method Combination
- LISP Useful Resources
- Lisp - Quick Guide
- Lisp - Useful Resources
- Lisp - Discussion
Lisp - Depth First Traversal of Tree
Depth First Search (DFS) algorithm is a recursive algorithm for searching all the vertices of a tree data structure. In this chapter, we'll discuss how to perform a depth first traversal on a tree in LISP.
Depth First Search (DFS) Algorithm
Depth First Search algorithm traverses a graph in a depthward motion and uses a stack to remember to get the next vertex to start a search, when a dead end occurs in any iteration.
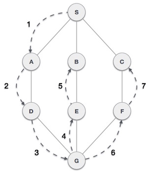
As in the example given above, DFS algorithm traverses from S to A to D to G to E to B first, then to F and lastly to C. It employs the following rules.
Until all nodes are traversed −
Step 1 − Visit the current node and check for subtree. Step 2 − Recursively traverse subtree. Step 3 − If single node, add it to result
Tree Representation
We'll using following tree as example:
; define the tree (defvar my-tree '(S (A (D (G nil nil)))(B (E (G nil nil)))(C (F nil nil)))) ; print the tree (print my-tree)
Output
When you execute the code, it returns the following result −
(S (A (D (G NIL NIL))) (B (E (G NIL NIL))) (C (F NIL NIL)))
Here
Value− Node value is represented by the first element of the list.
Left Subtree− Second element,the list represents the left subtree.
Right Subtree− Third element,the list represents the right subtree.
nil− nil represents an empty subtree.
Example - Depth First Traversal of a Tree
main.lisp
; function to perform depth first traversal
(defun depth-first-traversal (tree)
(if (null tree) ; if tree is empty, return empty list
'()
(append (list (car tree)) ; visit current node
(if (consp (cdr tree)) ; if the rest is a tree
(mapcan #'depth-first-traversal (cdr tree)) ; Traverse each subtree recursively
(if (cdr tree) (list (cdr tree)) '()))))) ; only one child, add to result.
; define the tree
(defvar my-tree '(S (A (D (G nil nil)))(B (E (G nil nil)))(C (F nil nil))))
; print the tree elements
(print(depth-first-traversal my-tree))
Output
When you execute the code, it returns the following result −
(S A D G B E G C F)
Explanation
defun− defines the function.
if (null tree)− executes block when tree is nil to return an empty list.
car tree− returns the value of first element of the tree
cdr tree− returns the rest of the tree
consp&minus checks if object is a list
mapcan&minus recursively calls the function defined.