- Xamarin - Home
- Xamarin - Installation
- Xamarin - First Application
- Xamarin - Application Manifest
- Xamarin - Android Resources
- Xamarin - Android Activity Lifecycle
- Xamarin - Permissions
- Xamarin - Building the App GUI
- Xamarin - Menus
- Xamarin - Layouts
- Xamarin - Android Widgets
- Xamarin - Android Dialogs
- Xamarin - Gallery
- Xamarin - Andriod Views
- Xamarin - Multiscreen App
- Xamarin - Deploying Your App
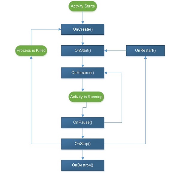
Xamarin - Android Activity Lifecycle
When a user navigates through an Android App, a series of events occurs. For example, when a user launches an app, e.g., the Facebook App, it starts and becomes visible on the foreground to the user, onCreate() → onStart() → onResume().
If another activity starts, e.g., a phone call comes in, then the Facebook app will go to the background and the call comes to the foreground. We now have two processes running.
onPause() --- > onStop()
When the phone call ends, the Facebook app returns to the foreground. Three methods are called.
onRestart() --- > onStart() --- > onResume()
There are 7 lifecycle processes in an Android activity. They include −
onCreate − It is called when the activity is first created.
onStart − It is called when the activity starts and becomes visible to the user.
onResume − It is called when the activity starts interacting with the user. User input takes place at this stage.
onPause − It is called when the activity runs in the background but has not yet been killed.
onStop − It is called when the activity is no longer visible to the user.
onRestart − It is called after the activity has stopped, before starting again. It is normally called when a user goes back to a previous activity that had been stopped.
onDestroy − This is the final call before the activity is removed from the memory.
The following illustration shows the Android Activity Lifecycle −